7月15日,南网储能发布关于投资建设广西贵港抽水蓄能电站的公告。
公告显示,项目位于广西壮族自治区贵港市港北区境内,规划总装机容量120万kW,可研概算总投资81.17亿元。是国家能源局《抽水蓄能中长期发展规划(2021-2035年)》广西区“十四五”重点实施项目。贵港市为桂东南区域重要的负荷中心,是“钦北防”区域火电、海上风电、核电等电力送往内陆的第一落点,广西贵港抽蓄项目紧邻贵港市,建成投运后将进一步提升广西电网调节能力,促进贵港区域新能源消纳,保障电网安全稳定经济运行。
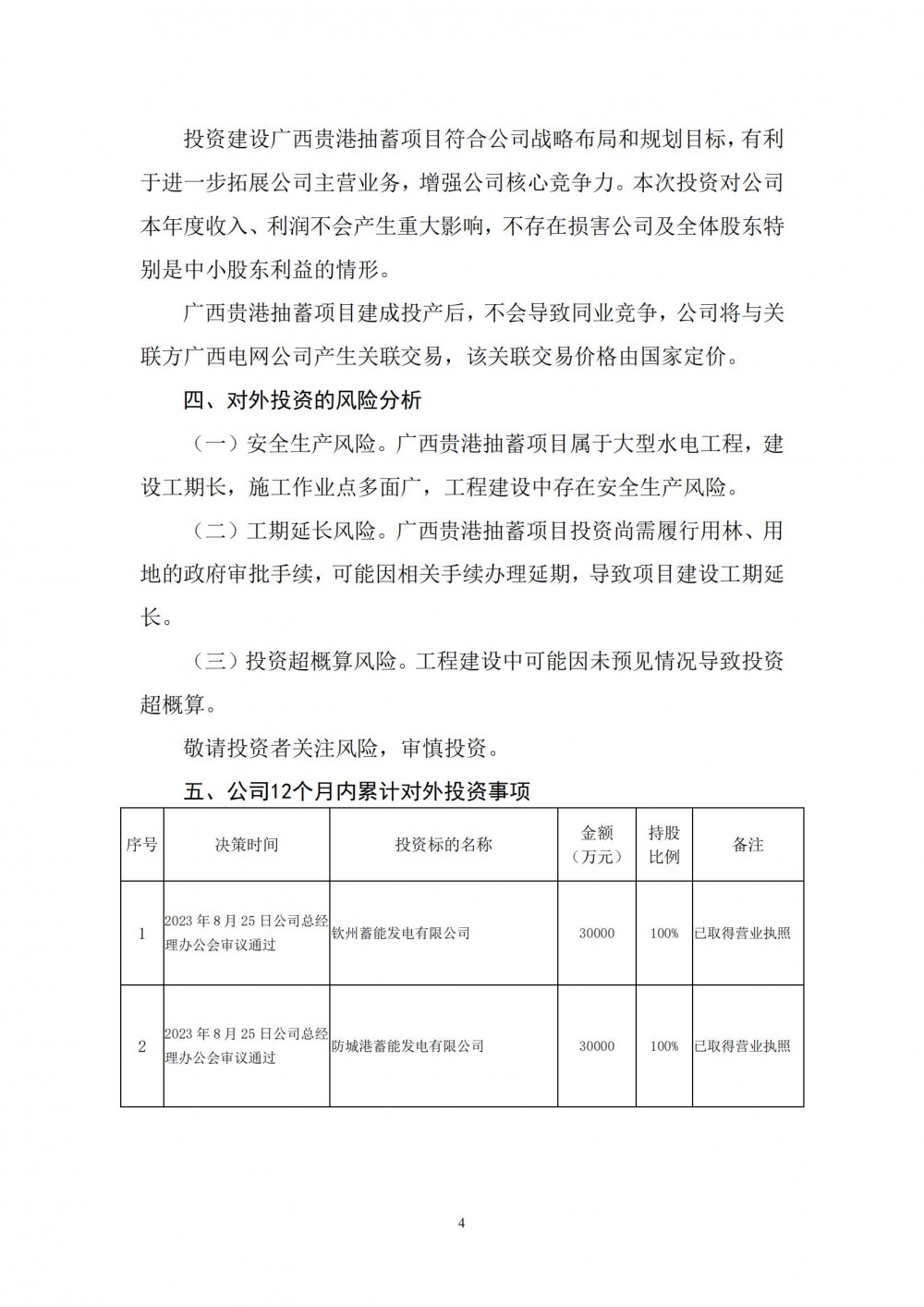
南网储能表示,投资建设广西贵港抽蓄项目符合公司战略布局和规划目标,有利于进一步拓展公司主营业务,增强公司核心竞争力。本次投资对公司本年度收入、利润不会产生重大影响,不存在损害公司及全体股东特别是中小股东利益的情形。
原公告如下:







