7月15日,南网储能发布公告称,公司拟与南网私募基金管理有限公司以及南方电网公司部分全资、控股企业,联合南方电网公司系统外有关企业共同发起设立南网战新基金。
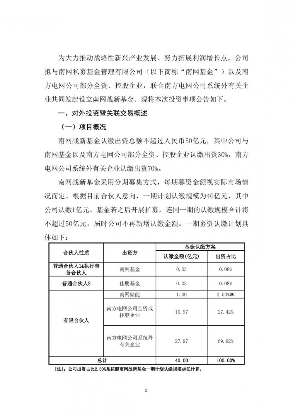
南网战新基金认缴出资总额不超过人民币50亿元,其中公司与南网基金以及南方电网公司部分全资、控股企业认缴出资30%,南方电网公司系统外有关企业认缴出资70%。
南网战新基金存续期为10年,其中投资期5年,退出期5年。投资期结束后基金不再对外投资,退出期结束后,如全体合伙人同意可延长退出期1次,延长不超过2年。基金重点投向储能、新能源、数字电网、节能环保等战略性新兴产业项目。
南网储能表示,本次关联交易系投资设立产业基金,旨在推动战新业务的发展,符合公司发展战略。各投资方出资公允、合理,不存在损害公司及股东特别是中小股东利益的情形。南网战新基金将制定完善内部控制制度,有效防范内幕交易及利益冲突。本次共同投资不存在导致利益输送或利益冲突的事项。
原公告如下:













