电力家获悉,近日,广东省投资项目在线审批监管平台发布多个风电项目核准/核准变更前公示,共10个风电项目,规模合计1112.5MW。
其中,陆上风电项目612.5MW,海上风电项目500MW。
项目业主涉及中广核、韶关产投集团、广东惠源实业发展有限公司。
根据公示,韶关南雄前岭风电场一期项目建设单位由韶关市南雄粤风新能源有限公司变更为南雄市嘉源新能源有限公司,建设地点位于韶关市南雄市韶关南雄百顺镇、澜河镇一带山脊,总投资14500万元,建设年限11个月。项目建设规模15MW,安装3台单机容量为5.0MW的风力发电机组,按照容量不低于发电装机容量的10%、时长1小时配置新型储能,采用租赁方式落实储能配置。
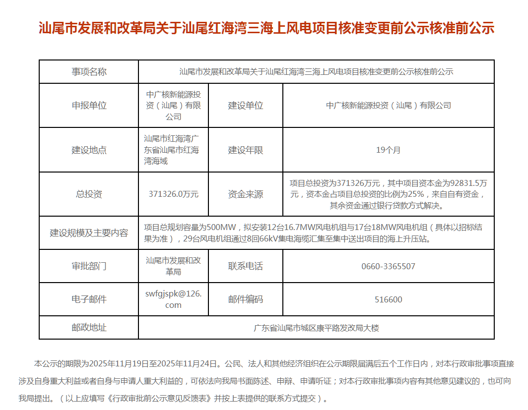
汕尾红海湾三海上风电项目建设单位为中广核新能源投资(汕尾)有限公司,建设地点位于汕尾市红海湾广东省汕尾市红海湾海域,总投资371326万元,建设年限19个月。项目总规划容量为500MW,拟安装12台16.7MW风电机组与17台18MW风电机组(具体以招标结果为准),29台风电机组通过8回66kV集电海缆汇集至集中送出项目的海上升压站。
韶关乳源大布夹水风电场建设单位为韶关市金财投资集团有限公司,建设地点位于韶关市乳源瑶族自治县大布镇,总投资32500万元,建设年限19个月。总装机规模为50MW,拟安装8台单机容量为6.25MW的风力发电机组,配套建设一座110KV变电站。
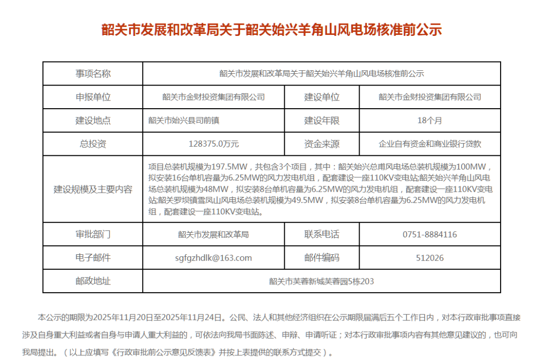
韶关始兴羊角山风电场建设单位为韶关市金财投资集团有限公司,建设地点位于韶关市始兴县司前镇,总投资128375万元,建设年限18个月。项目总装机规模为197.5MW,共包含3个项目,其中:韶关始兴总甫风电场总装机规模为100MW,拟安装16台单机容量为6.25MW的风力发电机组,配套建设一座110KV变电站;韶关始兴羊角山风电场总装机规模为48MW,拟安装8台单机容量为6.25MW的风力发电机组,配套建设一座110KV变电站;韶关罗坝镇雪凤山风电场总装机规模为49.5MW,拟安装8台单机容量为6.25MW的风力发电机组,配套建设一座110KV变电站。
韶关仁化长江南山风电场项目建设单位为仁化绿能风力发电有限公司,建设地点位于韶关市仁化县,总投资233224.0万元,建设年限13个月。项目总装机规模为350MW,分为四个风电场,分别是城口风电场总装机规模为100MW,拟安装16台单机容量为6250kW的风力发电机组,配套建设一座110kV升压变电站。红山风电场项目总装机规模为50MW,拟安装8台单机容量为6250kW的风力发电机组,配套建设一座35kV开关站。闻韶风电场项目总装机规模为150MW,拟安装24台单机容量为6250kW的风力发电机组,配套建设一座35kV开关站。长江南山风电场项目总装机规模为50MW,拟安装8台单机容量为6250kW的风力发电机组,配套建设一座35kV开关站。
公告如下:





来源:广东省投资项目在线审批监管平台

