电力家获悉,11月20日,大唐新疆乌鲁木齐县托里5万千瓦风电项目、大唐安徽淮南二期50MW风电项目、中广核新能源重庆酉阳大坪盖101MW陆上风电项目风力发电机组及附属设备中选候选人公示,规模合计201MW。
根据公示,远景能源、电气风电作为第一中标候选人预中标。

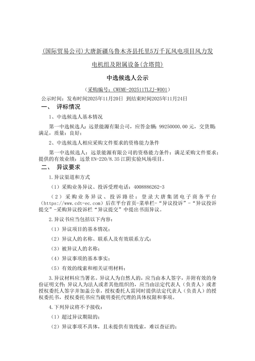
根据招标公告,大唐新疆乌鲁木齐县托里5万千瓦风电项目位于新疆维吾尔自治区乌鲁木齐市乌鲁木齐县,总容量50MW,不允许上下浮动,8.0MW≤单机容量≤8.5MW,220m≤叶轮直径;120m≤轮毂高度;不接受混排,允许降容;限定刚性钢塔;叶尖距地距离不小于15米。交货日期:2026年4月20日开始供货,2026年7月15日供货完毕,确保不影响2026年8月30日并网发电。
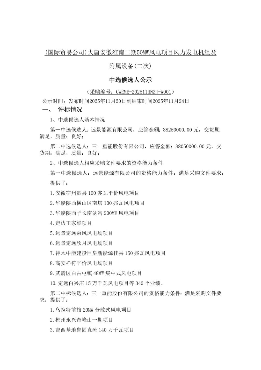
大唐安徽淮南二期50MW风电项目位于安徽省淮南市,总容量50MW,不允许上下浮动,单机容量5MW,叶轮直径200米;轮毂高度160米;允许混排,不允许降容;限定钢混塔。交货日期:2026年4月1日至2026年6月30日。
中广核新能源重庆酉阳大坪盖101MW陆上风电项目位于重庆市酉阳土家族苗族自治县南部李溪镇、南腰界镇余家坨一带山脊上。项目容量101MW,投标机型总容量不应超过101MW。项目机位数量18台;投标机型台数不应超过机位数量,单机容量5000kW及以上,可以混排。交货日期:预计在2026年6月至2026年11月完成交货最终交货期以招标人书面正式通知为准(招标人提前二个月通知投标人)。
公告如下:







来源:大唐集团电子商务平台、中广核电子商务平台

