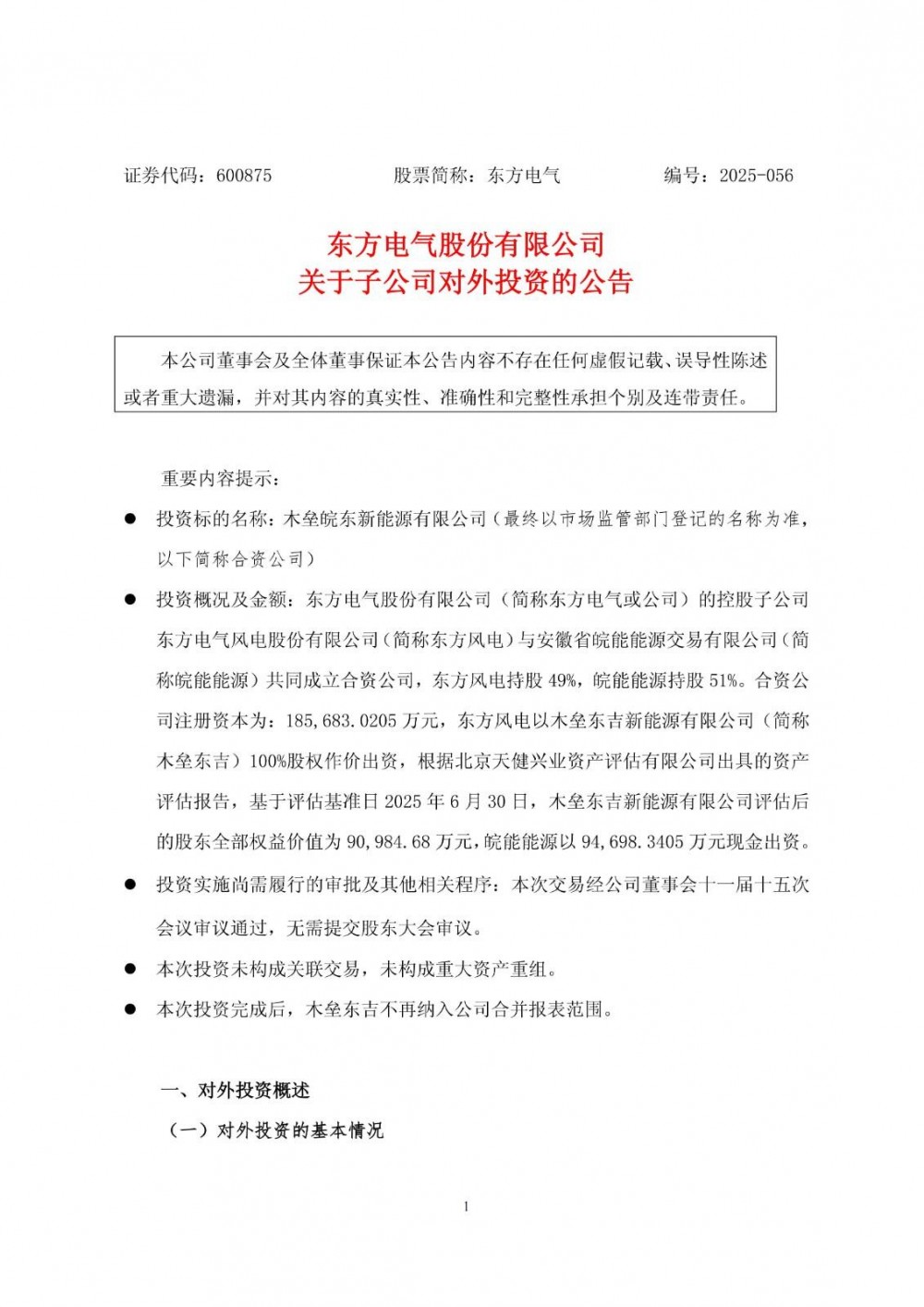
11月20日,东方电气股份有限公司发布关于子公司对外投资的公告。
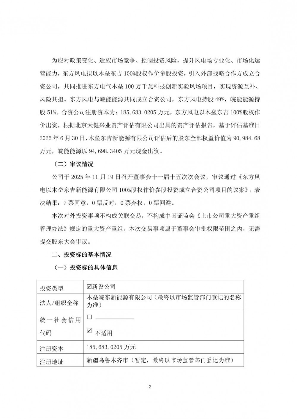
公告显示,为应对政策变化、适应市场竞争、控制投资风险,提升风电场专业化、市场化运营能力,东方风电拟以木垒东吉100%股权作价参股投资,引入外部战略合作方成立合资公司,共同推进东方电气木垒100万千瓦科技创新实验风场项目,实现资源互补、风险共担。东方风电与皖能能源共同成立合资公司,东方风电持股49%,皖能能源持股51%。
本次交易完成后,木垒东吉不再纳入东方电气合并报表范围。
公告如下:






发布时间:2025-11-20 人气: 来源: 关键词:
11月20日,东方电气股份有限公司发布关于子公司对外投资的公告。
公告显示,为应对政策变化、适应市场竞争、控制投资风险,提升风电场专业化、市场化运营能力,东方风电拟以木垒东吉100%股权作价参股投资,引入外部战略合作方成立合资公司,共同推进东方电气木垒100万千瓦科技创新实验风场项目,实现资源互补、风险共担。东方风电与皖能能源共同成立合资公司,东方风电持股49%,皖能能源持股51%。
本次交易完成后,木垒东吉不再纳入东方电气合并报表范围。
公告如下:






资讯来源:
免责声明: 本站内容转载自合作媒体、机构或其他网站的信息,转载此文仅出于传递更多信息的目的,但这并不意味着赞同其观点或证实其内容的真实性。本站所有信息仅供参考,不做交易和服务的根据。本站内容如有侵权或其它问题请及时告之,本网将及时修改或删除。凡以任何方式登录本网站或直接、间接使用本网站资料者,视为自愿接受本网站声明的约束。