近日,东昌府区乡村振兴200MW/400MWh储能站项目(二期)(EPC)招标公告发布。
东昌府区乡村振兴200MW/400MWh储能站项目(二期),由聊城旭辉清洁能源有限公司开发建设,拟建规模为124MW/248MWh电化学储能电站。本次二期为新增项目,按规划二期容量一次建成。
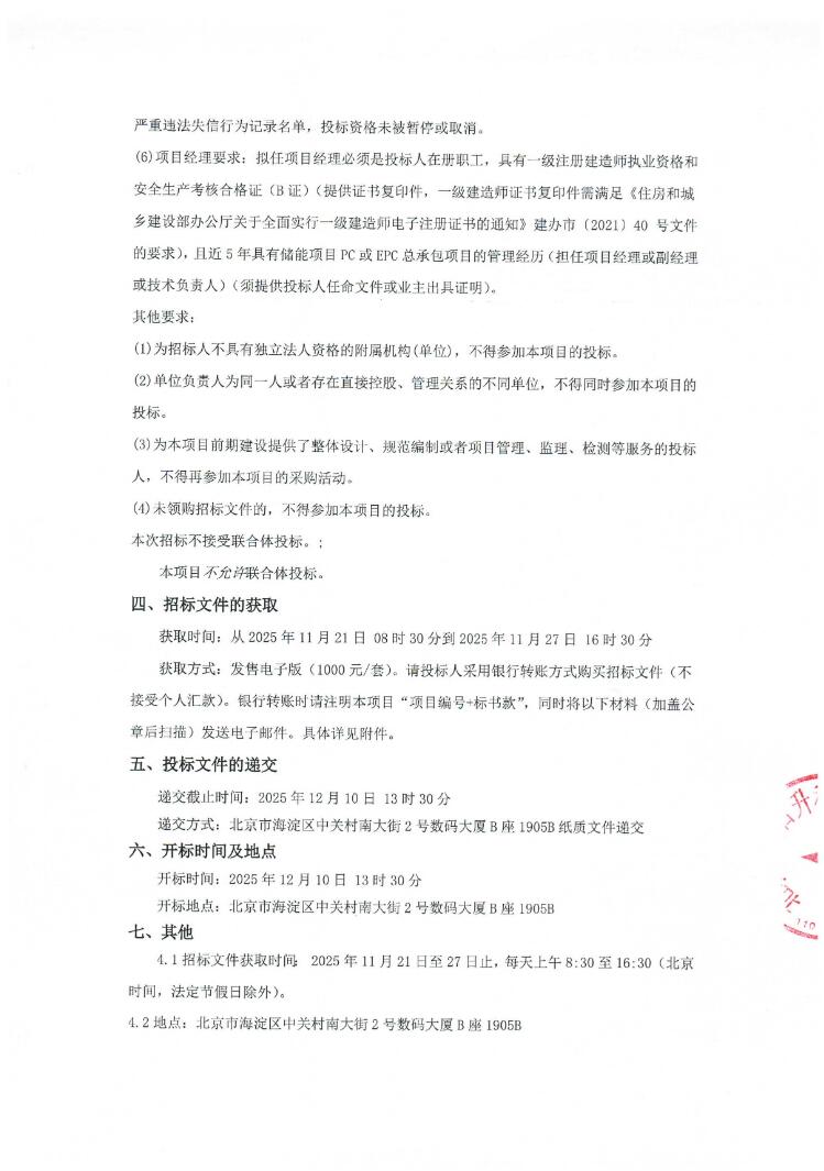
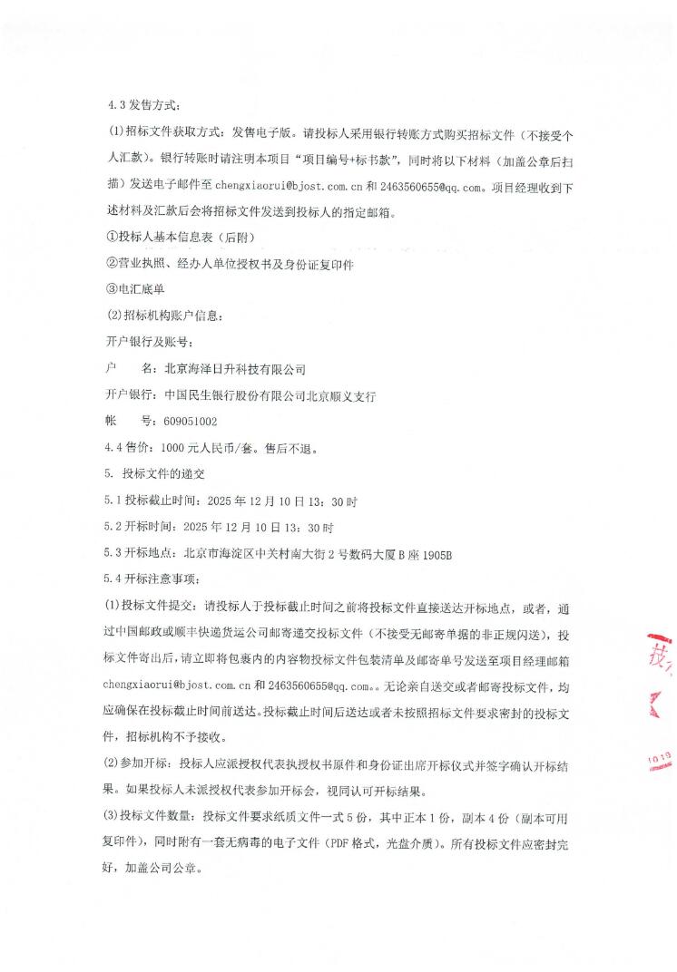
本项目不允许联合体投标。
原公告如下:




发布时间:2025-11-24 人气: 来源:中国招标投标公共服务平台 关键词:储能站项目,电化学储能电站,旭辉清洁能源,
近日,东昌府区乡村振兴200MW/400MWh储能站项目(二期)(EPC)招标公告发布。
东昌府区乡村振兴200MW/400MWh储能站项目(二期),由聊城旭辉清洁能源有限公司开发建设,拟建规模为124MW/248MWh电化学储能电站。本次二期为新增项目,按规划二期容量一次建成。
本项目不允许联合体投标。
原公告如下:




资讯来源:中国招标投标公共服务平台
免责声明: 本站内容转载自合作媒体、机构或其他网站的信息,转载此文仅出于传递更多信息的目的,但这并不意味着赞同其观点或证实其内容的真实性。本站所有信息仅供参考,不做交易和服务的根据。本站内容如有侵权或其它问题请及时告之,本网将及时修改或删除。凡以任何方式登录本网站或直接、间接使用本网站资料者,视为自愿接受本网站声明的约束。