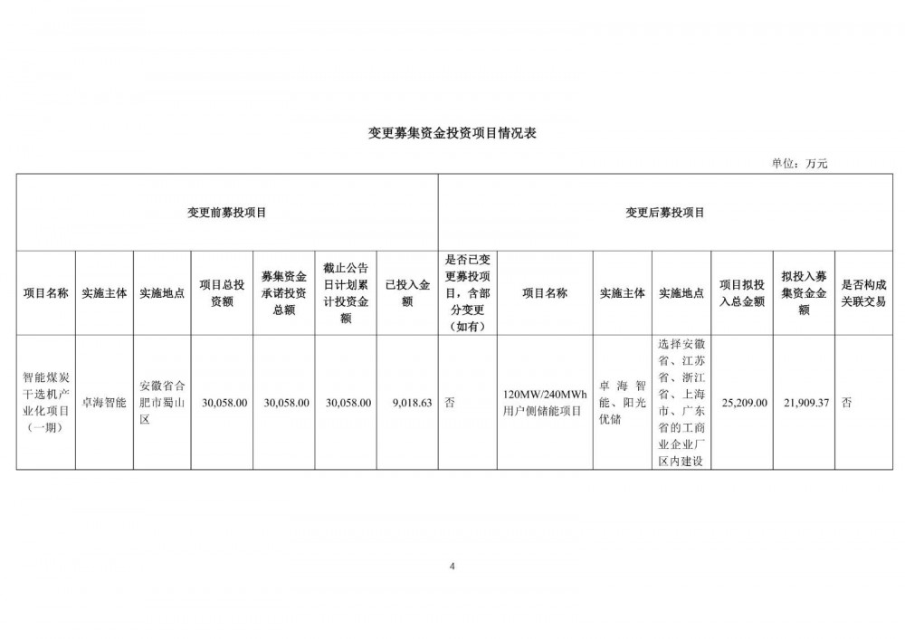
近日,泰禾智能发布公告称,为提高募集资金使用效率,在充分考虑市场环境变化和未来发展战略的基础上,公司审慎决策,拟将“智能煤炭干选机产业化项目(一期)”尚未投入的募集资金21,909.37万元(含对应募集资金账户产生的利息及理财收入并扣除手续费后的金额,具体以资金转出当日银行结算后实际金额为准)变更投向,用于“120MW/240MWh用户侧储能项目”,实施主体由卓海智能变更为卓海智能和安徽阳光优储新能源有限公司(简称“阳光优储”)。
变更后的募集资金投资项目“120MW/240MWh用户侧储能项目”拟投资金额25,209.00万元,其中计划使用募集资金21,909.37万元(含对应募集资金账户产生的利息及理财收入并扣除手续费后的金额,具体以资金转出当日银行结算后实际金额为准),剩余部分为企业自筹。
泰禾智能表示,本次变更募集资金投资项目是公司根据原募投项目实际建设情况、公司业务发展需要、为优化资金配置而做出的决策。新募投项目建设完成后,将提升公司盈利能力。
原公告如下:














