11月20日,中国电建电建装备公司2025年11月第三批储能变流器采购项目公开询比采购公告发布。
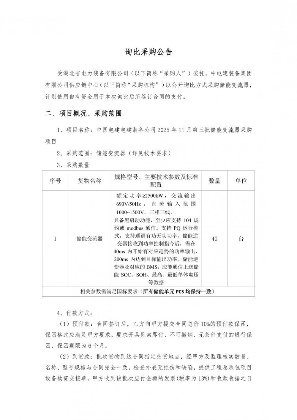
项目采购额定功率≥2500kW的储能变流器40台,采购规模为100MW。储能变流器交流输出690V/50Hz,直流输入范围1000~1500V,三相三线,具备黑启动功能,至少应支持104规约或modbus通信。支持PQ运行模式,支持遥调有功无功功率,储能逆变器接收到功率控制指令后,需在40ms内开始有对应趋势的功率输出,200ms内达到目标输出功率。储能逆变器及对应的BMS,应能通信上送储能SOC、SOH、最高、最低单体电压等数据。
原公告如下:





