当前位置: 主页 > 国内资讯 > 储能

立新能源子公司获批多项储能项目备案

发布时间:2025-05-07 人气: 来源:立新能源 关键词:立新能源,独立储能项目,构网型独立储能,

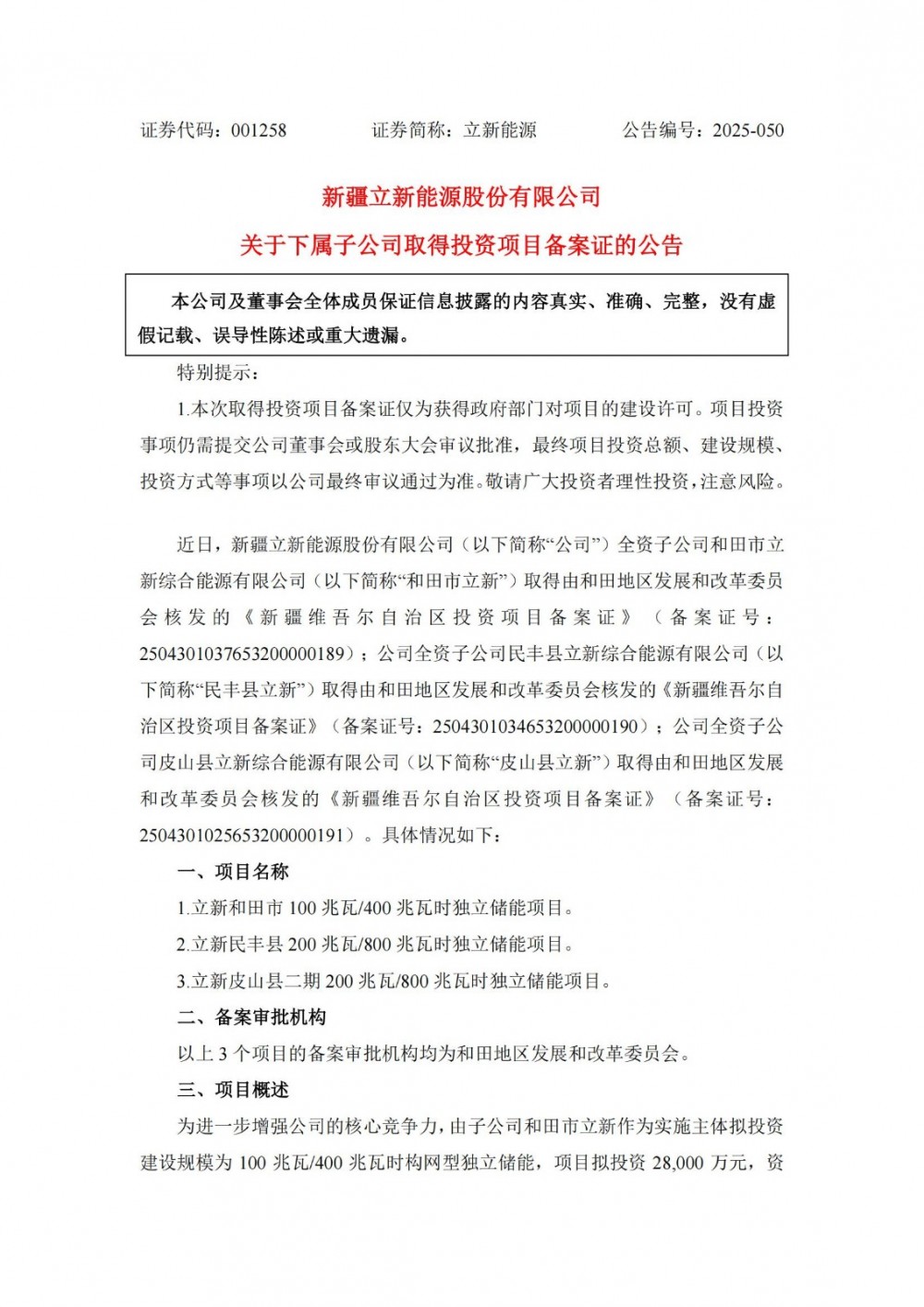
5月6日,立新能源发布公告称,公司全资子公司和田市立新综合能源有限公司取得由和田地区发展和改革委员会 核 发 的 《 新 疆 维 吾 尔 自 治 区 投 资 项 目 备 案 证 》 ( 备 案 证 号 :2504301037653200000189);公司全资子公司民丰县立新综合能源有限公司取得由和田地区发展和改革委员会核发的《新疆维吾尔自治区投资项目备案证》(备案证号:2504301034653200000190);公司全资子公司皮山县立新综合能源有限公司取得由和田地区发展和改革委员会核发的《新疆维吾尔自治区投资项目备案证》(备案证号:2504301025653200000191)。

此次备案涉及的项目包括立新和田市100兆瓦/400兆瓦时独立储能项目、立新民丰县200兆瓦/800兆瓦时独立储能项目以及立新皮山县二期200兆瓦/800兆瓦时独立储能项目。

公告显示,为进一步增强立新能源的核心竞争力,由子公司和田市立新作为实施主体拟投资建设规模为100兆瓦/400兆瓦时构网型独立储能,项目拟投资28,000万元,资金来源为企业自筹及银行贷款;由子公司民丰县立新作为实施主体拟投资建设规模为200兆瓦/800兆瓦时构网型独立储能项目,项目拟投资53,000万元,资金来源为企业自筹及银行贷款;由子公司皮山县立新作为实施主体拟投资建设规模为200兆瓦/800兆瓦时构网型独立储能项目,项目拟投资53,000万元,资金来源为企业自筹及银行贷款。

原公告如下:


资讯来源:立新能源

免责声明: 本站内容转载自合作媒体、机构或其他网站的信息,转载此文仅出于传递更多信息的目的,但这并不意味着赞同其观点或证实其内容的真实性。本站所有信息仅供参考,不做交易和服务的根据。本站内容如有侵权或其它问题请及时告之,本网将及时修改或删除。凡以任何方式登录本网站或直接、间接使用本网站资料者,视为自愿接受本网站声明的约束。

上一篇:山东华电潍坊寿光羊口100MW/200MWh独立储能电站项目
下一篇:暂无