295MW/600MWh!东营津辉集中式储能项目二期储能场区EPC、设备、监理中标候选人公示
发布时间:2024-09-06 人气: 来源:招标平台 关键词:
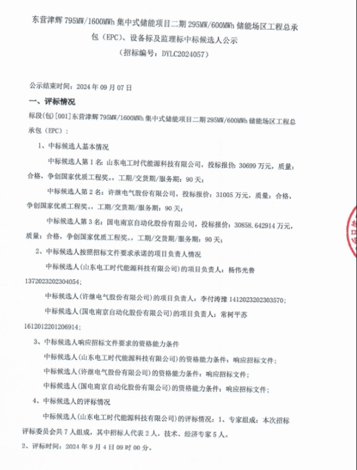
据电力家了解到,9月5日,东营津辉795MW/1600MWh集中式储能项目二期295MW/600MWh储能场区工程EPC、设备标及监理标中标候选人公示。
该项目位于山东省东营市利津县刁口乡,采用磷酸铁锂+5W/20Wh全钒液流储能系统。其中,一期储能项目、升压站及外送线路招标已完成。二期建设规模为290MW/580Mmh磷酸铁锂+5MW/20Mmh全钒液流。二期招标公告显示,该项目计划投资51280万元,共分EPC、设备、监理三个标段。

其中,EPC标段服务范围包括整个储能场区的勘察设计、采购、施工,计划投资31100万元;设备标段服务范围包括150MW/300MWh磷酸铁锂储能集成系统以及配合工程EPC标段仓内调试及协助整体相关调试、并网验收,计划投资20100万元;监理标段服务范围包括项目二期储能场区监理工作,计划投资80万元。
中标公告显示,EPC标段第一中标候选人为山东电工时代能源科技有限公司,投标报价30699万元;第二中标候选人为许继电气股份有限公司,投标报价31005万元;第三中标候选人为国电南京自动化股份有限公司,投标报价30858.642914万元。
设备标段第一中标候选人为宁德时代新能源科技股份有限公司,投标报价19261.2926万元,折合单价约0.642元/Wh;第二中标候选人为北京海博思创科技股份有限公司,投标报价19500万元,折合单价约0.65元/Wh;第三中标候选人为山东电工时代能源科技有限公司,投标报价19500万元,折合单价约0.65元/Wh。
监理标段第一中标候选人为山东众晨电力工程管理咨询有限公司,投标报价64.5万元;第二中标候选人为中天昊建设管理集团股份有限公司,投标报价65.5万元;第三中标候选人为山东恒基电力工程工程监理有限公司,投标报价75万元。
中标公告如下:





资讯来源:招标平台
免责声明: 本站内容转载自合作媒体、机构或其他网站的信息,转载此文仅出于传递更多信息的目的,但这并不意味着赞同其观点或证实其内容的真实性。本站所有信息仅供参考,不做交易和服务的根据。本站内容如有侵权或其它问题请及时告之,本网将及时修改或删除。凡以任何方式登录本网站或直接、间接使用本网站资料者,视为自愿接受本网站声明的约束。

