山东济南200MW/400MWh独立共享储能电站EPC招标
发布时间:2024-09-04 人气: 来源:中国招标投标公共服务平台 关键词:独立共享储能,储能EPC,储能招标
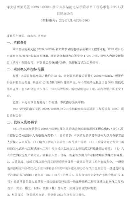
9月3日,泽安新能源(济南)有限公司发布泽安济南莱芜区200MW/400MWh独立共享储能电站示范项目工程总承包(EPC)项目招标公告,项目位于山东省济南市,项目资金来源为自筹资金47000万元,折合单价1.175元/Wh。


资讯来源:中国招标投标公共服务平台
免责声明: 本站内容转载自合作媒体、机构或其他网站的信息,转载此文仅出于传递更多信息的目的,但这并不意味着赞同其观点或证实其内容的真实性。本站所有信息仅供参考,不做交易和服务的根据。本站内容如有侵权或其它问题请及时告之,本网将及时修改或删除。凡以任何方式登录本网站或直接、间接使用本网站资料者,视为自愿接受本网站声明的约束。
下一篇:暂无

