液冷“风起”,PCS开辟新赛道
发布时间:2024-09-04 人气: 来源:中国储能网 关键词:
据电力家了解到,液冷+储能变流器的风已经吹起来了。
身陷行业激战,技术创新、产品迭代成为储能企业穿越周期最重要的砝码。
伴随储能电芯朝着大容量方向疾驰,储能系统向5MWh+时代迈进,更大规模、更高能量密度成为系统集成发展趋势,加之应用场景更加复杂多元,对储能系统的寿命、安全、成本等要素提出了更高的要求。而这种种,都在催生包括电芯、PCS、BMS、EMS等在内的储能关键部件技术持续的迭代演进。
作为电池储能系统与电网交互的接口,储能变流器是储能系统中的核心一环,在提升系统运行效率,保障系统稳定可靠上,发挥着至关重要的作用。
在近期与多家储能PCS企业或版块负责人的沟通交流中,电力家获悉,将液冷技术应用至PCS产品中,正在成为PCS“变身”的其中一个方向,其在提升产品功率密度、优化性能指标和增强环境适应性方面发挥着关键作用。

紧跟电池技术潮
随着全球可再生能源装机量的迅猛增长,储能产业愈加广阔的市场天地正在被开掘,然而严重的“内卷”困扰着中国储能企业,想要实现突围,最终的落点只能在技术产品等核心竞争力上。而这其中,高安全、低成本、高效率是储能技术升级绕不过去的门槛。
在多样化的技术路线中,已在电池上实现应用的液冷算是近两年储能技术迭代的代表之一。且根据数据显示,液冷在储能电池上的应用正逐渐增加,2023年其市场渗透率约为25%,较2021年的12%实现大幅增长。
“在整个储能系统中,电池的成本占比约为50%,PCS约为15%,电池技术在很大程度上影响着PCS的迭代方案。”某PCS厂家表示,PCS与电池的技术发展方向基本趋同,液冷技术也是如此。
据悉,采用液冷冷却方式的PCS,可以给产品带来更高的功率密度、更优的性能指标和更好的环境适应性。
与传统采取风冷散热的PCS相较,液冷PCS在冷却介质、系统结构、散热能效等多个方面存在明显差异。

风冷PCS,是采用空气作为冷却介质,通过风扇等设备,将空气吹过PCS组件,把热量带出至预制舱风道,再由预制舱内的空调系统进行散热。其优势在于系统结构相对简单,初装成本较低,但从散热效率来看,风冷PCS明显示弱。
“储能PCS的液冷与风冷的路线选择上,实际是功率与散热需求的平衡。”科华数能副总裁、技术中心总经理曾春保曾指出,2.5MW功率等级下,风冷已基本达到散热极限。
从这一角度来看,液冷PCS因为采用了高导热系数的冷却液作为介质,通过水泵驱动防冻液在液冷板内循环流动,能够更直接地与PCS组件接触,因此散热效率更高。
同时,由于冷却液的换热系数与比热容更高,且不受海拔和气压等因素影响,液冷系统拥有比风冷系统更强的散热能力,更加适应大规模、高能量密度的储能项目。
对此,北京毕绿新能源技术院研究员洪森亦表示,在百兆瓦级储能电站场景中,考虑过载能力和场站热堆积及热岛效应,PCS采用液冷散热方式已成为行业发展趋势。
成本上,风冷PCS尽管初始成本较低,但其散热效率有限,想要维持适当的温度,或需要增加风扇数量和功率,但如此一来即增加了能耗和运行成本;而液冷系统则具有更高的散热效率和更低的能耗,能够在全生命周期内降低综合成本。
另外在能量密度上,与风冷PCS相比,液冷PCS是通过热对流降低电气设备温度的冷却方式,结构更加复杂且紧凑,不需要部署大面积的散热通道,占地面积相对较小,能够更高效地利用空间,提高储能电站的能量密度和整体效率。

“概念股”落地尚需时日
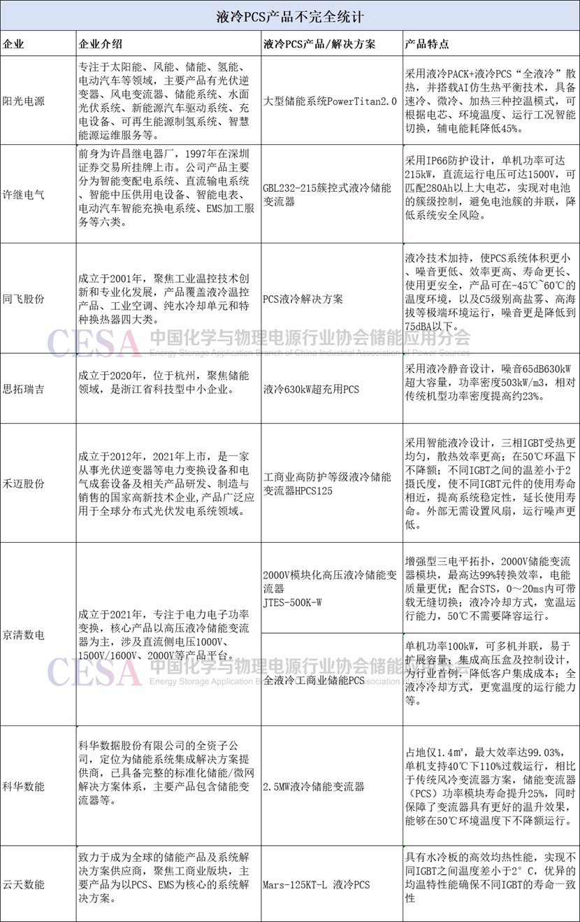
趋势而动。液冷PCS正在吸引越来越多企业的目光。据电力家不完全统计,目前已有多家企业将产品线延展至液冷PCS版块,正在研发或已推出相关产品,甚至表示已实现批量化生产。
根据下图展示的部分企业的液冷PCS产品,可以发现,在不同厂家、不同规格、不同应用场景设定的产品介绍中,除了安全、成本、效率、寿命等吸睛字眼外,静音模式、宽温域、极端工况等也频频成为产品宣传的亮点。由此来看,拥有多重优势的液冷PCS方案,随着未来储能系统调用频率的提高,或将获得更大的发展空间。

但,几乎和所有新技术路线在成长初期所面临的境况相同,液冷PCS也收到了不同的声音。
有企业在采访中对电力家记者直言,液冷PCS只能应用于液冷储能系统,而风冷PCS则没有这种限制,在具有成本优势的风冷系统仍占据大部分储能市场的当下,液冷技术在PCS上的应用仍相对有限。
也有企业提出,从实际应用的角度出发,液冷PCS还停留在概念阶段,真正已落地应用的产品寥寥无几。
亿储电气热管理专家郭向吉更直接表示,尽管液冷散热技术的散热性能优越,但压缩机电力消耗巨大,冷水机组维护复杂。且液冷系统潜在的漏液问题、单相散热的均温性较差,令人望而却步。
如果说液冷PCS在实际应用端资历尚浅,锤炼还需时日,那么新一发技术路线的出现,对处于发展初期的液冷PCS而言,更是挑战。
据郭向吉介绍,亿储电气目前已基于热虹吸环路效应,形成了一种区别于风冷和液冷的三维热管理系统。通过在蒸发器的冷板上采用微通道强化传热技术,并对散热表面进行特殊处理,提升换热性能。
处一隅而观全局。随着储能行业的持续火热,技术迭代和创新还将继续,应用在PCS上的散热技术方案可能还会推陈出新。鹿死谁手,最终还是要看市场的检验。
而对于正在历经检验的液冷PCS,已有积极的观点认为,从全生命周期的综合成本来看,其在很多场景下具有较强的竞争力。但究竟会否成为主流应用之一,尚需拭目以待。
资讯来源:中国储能网
免责声明: 本站内容转载自合作媒体、机构或其他网站的信息,转载此文仅出于传递更多信息的目的,但这并不意味着赞同其观点或证实其内容的真实性。本站所有信息仅供参考,不做交易和服务的根据。本站内容如有侵权或其它问题请及时告之,本网将及时修改或删除。凡以任何方式登录本网站或直接、间接使用本网站资料者,视为自愿接受本网站声明的约束。

