据统计,2024年8月份国家及地方共发布储能相关政策44条!其中国家出台政策5条,地方出台政策39条。根据储能政策的具体类型,地方政策中,储能补贴政策3条、储能规划布局的政策5条、新能源配储政策8条、储能参与电力市场化相关政策7条、储能项目政策1条,其他相关政策15条。
国家政策
在国家层面一共出台了5项储能相关政策。
其中,国家发改委等三部门印发《加快构建新型电力系统行动方案(2024—2027年)》。
方案指出,打造一批系统友好型新能源电站。整合源储资源、优化调度机制、完善市场规则,提升典型场景下风电、光伏电站的系统友好性能。改造升级一批已配置新型储能但未有效利用的新能源电站,建设一批提升电力供应保障能力的系统友好型新能源电站, 提高可靠出力水平,新能源置信出力提升至 10%以上。
建设一批共享储能电站。在用好常规调节措施的基础上,聚焦新型储能优化系统调节能力。针对部分地区短期内新能源快速发展、系统调节需求快速提升的实际,科学开展调节能力需求分析,在确保安全的前提下,布局一批共享储能电站,同步完善调用和市场化运行机制,提升系统层面的电力保供和新能源消纳能力。
中共中央、国务院印发《关于加快经济社会发展全面绿色转型的意见》。
其中,多处提新型电力系统及储能。包括明确加快建立新型电力市场,科学布局新型储能,深化电力价格改革,完善鼓励灵活性电源参与系统调节的价格机制,研究建立健全新型储能价格形成机制等。
加快构建新型电力系统。加强清洁能源基地、调节性资源和输电通道在规模能力、空间布局、建设节奏等方面的衔接协同,鼓励在气源可落实、气价可承受地区布局天然气调峰电站,科学布局抽水蓄能、新型储能、光热发电,提升电力系统安全运行和综合调节能力。建设智能电网,加快微电网、虚拟电厂、源网荷储一体化项目建设。加强电力需求侧管理。深化电力体制改革,进一步健全适应新型电力系统的体制机制。到2030年,抽水蓄能装机容量超过1.2亿千瓦。
国家发展改革委办公厅、国家能源局综合司印发《能源重点领域大规模设备更新实施方案》。其中表示,建立健全充电基础设施、新型储能、氢能、电力装备等领域标准体系,加强能源行业标准供给和升级,提高设备效率和可靠性。

地方政策
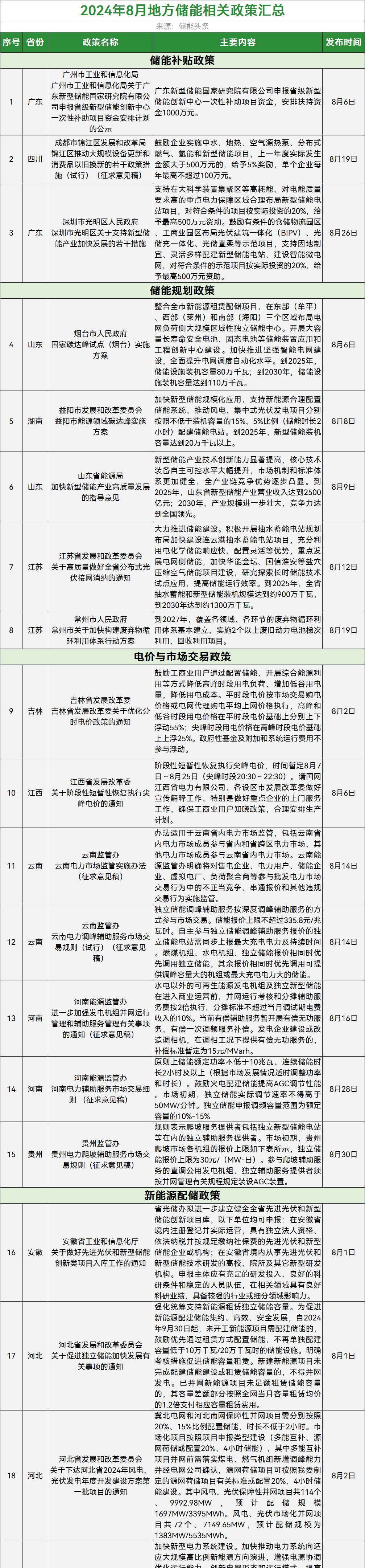
地方层面,广东、江苏、河南、山东、云南、浙江、安徽、福建、河北、甘肃 、贵州、湖北、湖南、吉林、江西、山西、陕西、上海、四川、重庆20个省市发布储能相关政策39条。
在储能补贴方面,广东新型储能国家研究院有限公司申报省级新型储能创新中心一次性补助项目资金,安排扶持资金1000万元。
成都市锦江区鼓励企业实施中水、地热、空气源热泵、分布式燃气、氢能和新型储能项目,上一年度实际发生金额大于500万元的,给予5%奖励,单个企业每年最高不超过100万元。
深圳市光明区支持在大科学装置集聚区等高耗能、对电能质量要求高的重点电力保障区域合理布局新型储能电站项目,对符合条件的项目按实际投资的20%,给予最高500万元资助。
在储能规划方面,山东烟台提出到2025年,储能设施装机容量80万千瓦;到2030年,储能设施装机容量达到110万千瓦。
湖南益阳要求到2025年,新型储能装机容量达到20万千瓦以上。
江苏明确到2025年,全省抽水蓄能和新型储能装机规模达到约900万千瓦,到2030年达到约1300万千瓦。
在新能源配储方面,河北省自2024年9月30日起,未开工新能源项目需配建储能的,鼓励优先通过租赁方式配置储能,不再单独配建容量低于10万千瓦/20万千瓦时的储能设施。
上海市提出2025年,开展其余海上光伏项目竞争配置和开发建设。投资主体配套建设新型储能装置,出力不低于海上光伏装机容量的20%(额定充放电时长不少于2小时)。
在电价与市场交易方面,吉林省鼓励工商业用户通过配置储能、开展综合能源利用等方式降低高峰时段用电负荷、增加低谷用电量,降低用电成本。平时段电价按市场交易购电价格或电网代理购电平均上网价格执行,高峰和低谷时段用电价格在平时段电价基础上分别上下浮动55%;尖峰时段用电价格在高峰时段电价基础上上浮25%。
云南连发两文提出云南能源监管办明确将对售电企业、电力用户、储能企业、虚拟电厂、负荷聚合商等参与批发电力市场交易行为中的不正当竞争、串通报价和其他违规交易行为实施监管。
独立储能调峰辅助服务按深度调峰辅助服务的方式参与市场交易。储能报价上限不超过335.8元/兆瓦时。自主参与独立储能调峰辅助服务报价的独立储能电站需同步上报最大充电电力及持续时间。
河南明确水电以外的可再生能源发电机组及独立新型储能在进入商业运营前,并网运行考核和分摊辅助服务费按2倍执行,分摊标准不超过当月调试期电费收入的10%。


内容资料参考来源:国家各相关部门、各省政府相关网站

