8月14日,安徽省工业和信息化厅发布关于做好先进光伏和新型储能产业链重点项目入库工作的通知。
其中明确提出:为贯彻落实《关于强化创新引领推动先进光伏和新型储能产业集群高质量发展的指导意见》《支持先进光伏和新型储能产业集群高质量发展若干政策》等文件精神,深入实施先进光伏和新型储能产业链锻长补短行动,增强产业链供应链韧性和安全,精准兑现政策资金,省光储办拟进一步建立健全全省先进光伏和新型储能产业链重点项目库。

原文如下:
各市工信局(光储办):
为贯彻落实《关于强化创新引领推动先进光伏和新型储能产业集群高质量发展的指导意见》《支持先进光伏和新型储能产业集群高质量发展若干政策》等文件精神,深入实施先进光伏和新型储能产业链锻长补短行动,增强产业链供应链韧性和安全,精准兑现政策资金,省光储办拟进一步建立健全全省先进光伏和新型储能产业链重点项目库。现就有关事项通知如下:
一、申报单位
在安徽省境内注册登记并实际运营,具有独立法人资格的先进光伏和新型储能企业。
二、申报要求
(一)符合《安徽省先进光伏和新型储能产业链核心企业对接招引目录(2024年)》;
(二)项目备案时间限于2024年3月1日及以后。
三、有关要求
(一)申报材料。请项目申报企业填写申报表(格式详见附件1),并提供项目备案文件及项目详细建设方案(建设方案可参考附件2)。
(二)组织申报。请各市主管部门结合本地区实际情况,组织入库项目申报、审核、推荐等工作,并填写汇总表(格式详见附件3)。各地推荐项目数量不限。请于2024年8月23日前以正式文件将项目纸质推荐材料及电子稿报送至省工业和信息化厅(省光储办)。
(三)确定入库项目。省工业和信息化厅(省光储办)将对各地推荐项目进行审核评估,视需要组织实地考察,并结合审核意见、行业规划和政策情况确定入库项目。产业链重点项目库每半年动态调整一次。
联系人:管阳阳,联系电话:18225517176,邮箱:dzxxc@ahjxw.gov.cn。
附件:
1. 先进光伏和新型储能产业链重点项目入库申请表
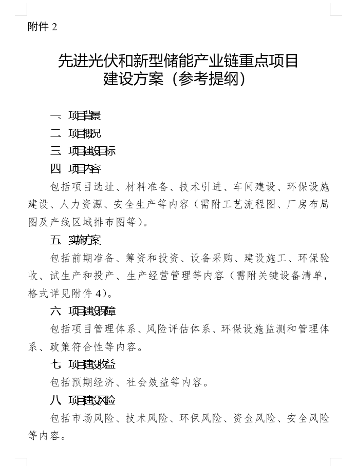
2. 先进光伏和新型储能产业链重点项目建设方案
3. 先进光伏和新型储能产业链重点项目入库汇总表
4. 关键设备清单
安徽省先进光伏和新型储能产业集群建设工作领导小组办公室
2024年8月13日
相关附件:







