8月14日,浙江绍兴嵊州征求《新形势下嵊州市配电网高质量发展三年行动计划(2024-2026年)》意见,其中提到,强化政策支持与激励,制定储能产业发展支持政策,完善市场机制,保障储能项目合理收益。鼓励储能技术创新,实现降本增效。推动储能业务在发电侧、电网侧、用户侧多元发展,实现能源结构优化、提升电力系统调节能力、促进新能源消纳。在发电侧,结合嵊州地区水资源丰富特点,摸排南山水库、三溪水库等水库情况,有序推动微型抽水蓄能电站谋划。在电网侧,加快推动集中式储能建设,优化电网运行、提升电力系统灵活性,配合电网实现削峰填谷、紧急备用、黑启动等。在用户侧,优化用户电力消费模式,推动分布式储能建设,推进用电就地消纳,提升需求侧用电管理,支撑电网负荷调节能力的提升。探索多场景储能商业模式,开展源、网、荷、储一体化运营示范,通过合理优化光伏、储能配比和系统设计,保障清洁能源高效消纳。推动电动汽车V2G技术应用,实现电动汽车移动式储能输送至电网,完善电网辅助服务,提升能源利用率。积极引入竞争机制,推动储能电站参与电力市场,充分发挥峰谷电价政策作用。强化储能系统的智能化和数字化。
建立负荷管控中心,开发新型电力负荷管理系统,接入全域分布式光伏、集中式储能、火力发电、水电资源、园区微网、用户侧分布式储能、空调负荷、用户可调节负荷等资源,实现源、网、荷、储四侧“可观可测、可控可调”,在负荷缺口期间策略生成、策略执行、负荷响应、实时负荷曲线生成、调节结果展示等功能,实现区域能量管控,优化资源可调节的能力。
建立源网荷储协同调控机制,不断完善水光绿色能源互助调度机制,优化分布式新能源高渗透地区的保护控制策略,建立健全新型储能调控制度和调用机制,鼓励用户侧储能等可调资源接入统一调度平台,鼓励企业与工厂参与秒级、分钟级可中断负荷调节,研究各类用户侧调节资源通过虚拟电厂、负荷聚合等方式参与市场的政策机制,全面提高配电网调节能力、资源配置能力和自愈能力。挖掘内生可控资源,研究源网荷储柔性调度技术,加强分级分层控制,逐步推进分区域微网建设,实现新型负荷的可控全接入和新能源的就地全消纳。
原文如下:
关于征求《新形势下嵊州市配电网高质量发展三年行动计划(2024-2026年)》意见的通知
为紧扣新形势下电力保供和转型目标,协同推进配电网建设改造,全面提升城乡配电网供电保障能力和综合承载能力,更好服务经济社会高质量发展,为富乐嵊州建设提供坚强电力支撑,供电局组织编制了《新形势下嵊州市配电网高质量发展三年行动计划(2024-2026年)》,现向社会公开征求意见建议,时间为2024年8月14日至2024年8月16日。
新形势下嵊州市配电网高质量发展三年行动计划(2024—2026年)征求意见稿
为贯彻习近平总书记关于新型电力系统建设与新质生产力发展的重要指示精神,落实《国家发展改革委、国家能源局关于新形势下配电网高质量发展的指导意见》等文件精神,更好发挥配电网在保障电力供应、支撑经济社会发展、服务改善民生等方面的重要作用,结合我市实际,特制定此行动计划。
一、指导思想
以习近平新时代中国特色社会主义思想为指导,全面贯彻党的二十大和二十届历次全会精神,深入落实“四个革命、一个合作”能源安全新战略,坚守“电力为民、富乐光明”的价值追求,紧扣新形势下电力保供和转型目标,协同推进配电网建设改造,加快推进配电网与源荷储科学融合发展,全面提升城乡配电网供电保障能力和综合承载能力,以配电网高质量发展助力新型电力系统建设,更好服务经济社会高质量发展,为富乐嵊州建设提供坚强电力支撑。
二、基本原则
坚持安全供电,增强保障能力。将保障电力安全可靠供应作为首要任务,适度超前规划建设配电网,持续优化网架结构,保持合理供电裕度,缩小城乡供电差距。适当提高设防标准,协同提升重要用户应急保障水平,夯实本质安全基础。
坚持绿色发展,助力低碳转型。加快配电网建设改造和智慧升级,强化源网荷储协同发展。切实满足分布式新能源发展需要,全力支撑电动汽车充电基础设施体系建设,积极推动新型储能多元发展,全面推进能源绿色低碳转型。
坚持统筹衔接,强化规划引领。牢固树立系统思维,加强配电网规划与国家发展战略、城乡发展规划、产业发展规划的衔接互动。深化多部门联动协作,实现源网荷储资源科学有序配置。
坚持科学管理,促进提质增效。建立健全配电网科学发展机制,强化全过程规范管理。创新配电网运营管理模式,提升标准化水平,推进先进科技研发和应用,进一步提高配电网质量和效益。
三、发展目标
以习近平总书记肯定“民情日记”20周年、浙江省建立健全为民办实事长效机制20周年为契机,推动嵊州配电网实现柔性化、智能化、数字化转型,打造“安全高效、清洁低碳、柔性灵活、智慧融合”的现代化新型配电系统。到2026年,实现全域馈线自动化标准覆盖率91%,供电可靠性达到99.9955%,分布式光伏渗透率超80%的重点台区融合终端精准覆盖,分布式光伏100%全监测。
四、重点任务
(一)补齐电网短板,夯实保供基础
目前雨雪冰冻、台风、洪涝等自然灾害频发,部分配电设施运行年限长、能耗高、标准不统一,存在设备过载、供电容量不足、抗灾能力较弱等情况。加快推进城镇老旧小区、城中村配电设施升级改造,科学补强薄弱环节,提高装备能效和智能化水平,全面提升供电保障能力。合理提高核心区域和重要用户的相关线路、配电设施建设标准,差异化提高局部规划设计和灾害防控标准,提升电网综合防灾能力。
1.优化主网网架结构,推进主网高效化发展
抓好主网建设工作,推动落实输变电项目“三年六站、三投三开”总体目标,有效保障经济开发区、三界高新园区等工业企业聚集地区新增用电需求。2026年底前,建设投运220千伏嵊新变,110千伏谢慕变、110千伏界北变;开工建设110千伏下洋变、110千伏畈田变(异地升压)、110千伏仙岩变。同时结合上级电源规划建设情况,推动城区35千伏公用电网逐步退出运行,对确有必要保留35千伏电压等级的区域,通过增容、设备更新、优化电网结构等方式增强供电能力、提高供电可靠性。(牵头单位:供电局;配合单位:开发区、高铁新城、发改局、自然资源局、住建局、交通运输局、各乡镇街道)
2.强化电网保供能力,推进配网标准化建设
嵊州市目前共有39个供电网格、10千伏公用线路309条,已形成36组标准接线,其中双环网2组(8条)、单环网8组(16条)、多分段适度联络7组(26条)、多分段单联络19组(38条)。通过加快配网网架建设,到2026年,实现14座110千伏变电站满足全停全转条件,配电网10千伏线路站间联络率提升至90%;解决全部末端大分支无联络线路,标准接线率提升至51.2%;城区新形成11组双环网、4组单环网,城区艇湖区块、丽湖未来城等商业居住区配电网基本建成双环网,城东、浦口工业区配电网基本建成架空多分段适度联络。(牵头单位:供电局;配合单位:开发区、高铁新城、发改局、自然资源局、住建局、交通运输局、各乡镇街道)
3.提高线路智能水平,推进配网自动化改造
嵊州市目前平均每条10千伏馈线安装3.79台智能开关、5.37个线路故障指示器,自动化站点终端安装580台,馈线自动化(FA)投运126条,配电自动化(FA)覆盖率66.02%,标准化覆盖指数67%。2024年,计划完成60座三遥站点改造、189台智能开关的安装、150个线路故障指示器加装和调整,配电自动化(FA)覆盖率达88%,标准化覆盖指数达到86%;2025年,计划完成13座三遥站点改造、95台智能开关的安装、100个线路故障指示器加装和调整,配电自动化(FA)覆盖率达92%,标准化覆盖指数达到90%;2026年,计划完成20台智能开关的安装、50个线路故障指示器加装和调整,配电自动化(FA)覆盖率达93%,标准化覆盖指数达到91%。环网室点和10千伏架空线路重要分段、联络、大分支100%实现自动化改造。(牵头单位:供电局)
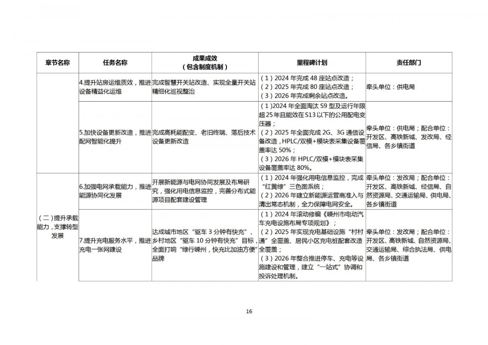
4.提升站房运维质效,推进设备精益化运维
有序推进智慧开关站改造,夯实设备本质安全基础,重点完成天意、东港等15座环网室改造工作,稳步推进进出线均为负荷开关的132座环网箱改造工作。实现开关站远程运维巡视,加快配电站房辅助监控系统建设,运用自动控制、新型传感器、边缘计算等技术手段对配电站房运行环境进行实时监测,实现配电站房智能化、可视化。计划2024年完成48座站点改造,2025年再完成80座站点改造,2026年实现区域内开关站全覆盖。做好开关站精细运维管理,落实配电站点精细化巡视100%覆盖,动态更新配网缺陷库,为周期性检修提供靶点。完成全量开关站运维整治工作,消除运维性违章,同时对全量开关站进行生产环境整治(防火、防水、防小动物等),夯实设备运行环境基础,保障设备运行寿命。(牵头单位:供电局)
5.加快设备更新改造,推进配网智能化提升
加快高耗能配变、老旧终端、落后技术设备更新改造,全面提升基础设施对卓越供电服务、电网安全运行、多元化负荷柔性调控的支撑能力。2024年全面淘汰运行年限超25年且能效在S13以下的公用配电变压器。2025年全面完成2G、3G通信设备改造,HPLC/双模+模块表采集设备覆盖率达50%。2026年引导专变用户将S9型以下配电变压器“应换尽换”,HPLC/双模+模块表采集设备覆盖率达80%。(牵头单位:供电局;配合单位:发改局、经信局、各乡镇街道)
(二)提升承载能力,支撑转型发展
部分地区承载力形势严峻,存在配电网电压越限、电网调峰困难的情况,需要针对性加强配电网建设,评估配电网承载能力,引导分布式新能源科学布局、有序开发、就近接入、就地消纳,满足大规模分布式新能源并网需求。电动汽车的普及,带动充电需求快速增长,但部分商业区、居民区等配变容量不足,难以支撑大规模充电设施接入,需要科学衔接充电设施点位布局和配电网建设改造,同时开展充电负荷密度分析,引导充电设施合理分层接入中低压配电网,满足电动汽车等新型负荷用电需求。推动新型储能多元发展和电力系统新业态健康发展,促进各类新主体更好发挥作用。
6.加强电网承载能力,推进能源协同化发展
开展区域新能源与电网中长期协同发展及布局研究,对电网新能源承载力进行评估,充分结合全市经济、能源、产业等配套情况和空间布局规划情况,合理确定新能源发展规模、时序,优化风电与光伏发展比例、集中式与分布式发展比例,完成项目纳规。强化光伏侧、用户侧、配变侧的用电信息监控,逐年开展分布式光伏承载能力评估,绘制光伏并网空间红黄绿“三色图”,预防公变反向重过载问题,确保农村居民用电安全稳定。完善分布式能源项目配套建设管理,确保新能源项目涉网性能满足标准要求,建立新能源运营商准入与清出常态机制,逐步提升新能源调节能力,全力保障电网安全。(牵头单位:发改局;配合单位:开发区、高铁新城、经信局、自然资源局、交通运输局、供电局、各乡镇街道)
7.提升充电服务水平,推进充电一张网建设
依托全市交通网络,紧密衔接国土空间及乡村建设、村庄布局等专项规划,根据电动汽车充电负荷密度,滚动修编电动汽车充电设施布局专项规划,推动充电基础设施从城市逐步向城区边缘、乡村区域延伸,打造新能源汽车充电基础设施一张网。优化配电网和充电网协调布局,加快公共站建设及居民小区充电设施配套改造,计划到2025年实现充电基础设施“村村通”全覆盖、居民小区充电桩配套改造全覆盖,做到城区“驱车3分钟有快充”、乡村“驱车10分钟有快充”。坚持规划统筹、适度超前,城乡统筹、主攻关键,两侧发力完善高质量城乡充电基础设施网络,提升充电服务保障水平,更好推动新能源汽车下乡和乡村振兴。完善充电设施日常管理机制,压实充电设施运营企业主体责任,加强日常维护保养、应急处理等,提升设施利用率和故障处置能力。压实综合执法局、乡镇街道、村(社区)等单位责任,协同推进停车、充电等设施建设和管理,建立健全“一站式”协调和投诉处理机制。依规整治非充电车占位现象,提升充电桩利用率。(牵头单位:发改局;配合单位:开发区、高铁新城、自然资源局、交通运输局、综合执法局、供电局、各乡镇街道)
8.提升负荷调节能力,推进储能多元化发展
强化政策支持与激励,制定储能产业发展支持政策,完善市场机制,保障储能项目合理收益。鼓励储能技术创新,实现降本增效。推动储能业务在发电侧、电网侧、用户侧多元发展,实现能源结构优化、提升电力系统调节能力、促进新能源消纳。在发电侧,结合嵊州地区水资源丰富特点,摸排南山水库、三溪水库等水库情况,有序推动微型抽水蓄能电站谋划。在电网侧,加快推动集中式储能建设,优化电网运行、提升电力系统灵活性,配合电网实现削峰填谷、紧急备用、黑启动等。在用户侧,优化用户电力消费模式,推动分布式储能建设,推进用电就地消纳,提升需求侧用电管理,支撑电网负荷调节能力的提升。探索多场景储能商业模式,开展源、网、荷、储一体化运营示范,通过合理优化光伏、储能配比和系统设计,保障清洁能源高效消纳。推动电动汽车V2G技术应用,实现电动汽车移动式储能输送至电网,完善电网辅助服务,提升能源利用率。积极引入竞争机制,推动储能电站参与电力市场,充分发挥峰谷电价政策作用。强化储能系统的智能化和数字化。(牵头单位:发改局;配合单位:开发区、高铁新城、经信局、供电局)
9.加快负荷全面管控,提升资源可调节能力
建立负荷管控中心,开发新型电力负荷管理系统,接入全域分布式光伏、集中式储能、火力发电、水电资源、园区微网、用户侧分布式储能、空调负荷、用户可调节负荷等资源,实现源、网、荷、储四侧“可观可测、可控可调”,在负荷缺口期间策略生成、策略执行、负荷响应、实时负荷曲线生成、调节结果展示等功能,实现区域能量管控,优化资源可调节的能力。2024年,谋划组建“1+1+1+1网格化越乡电管家”服务团队,深入走访摸排各类负荷资源,完成系统软件开发、贯通联调、重点用户设备安装调试。2025年,完成规上企业用户设备安装调试。2026年,完成全部企业用户设备安装调试。(牵头单位:发改局;配合单位:开发区、高铁新城、经信局、供电局、各乡镇街道)
10.加强双向通信能力,推进信号稳定性提升
加强配电通信网工程建设,推动光纤专网向高渗透率、高交互率台区延伸。提升双向通信能力及可扩展性,做好重要站点有效双链路布局,提升配网通信线路可靠性,适应未来电网的发展和变化。推动运营商SIM卡和重点区域信号保障工作,推进信号站应急电源建设维护和网络信号稳定性提升工作。(牵头单位:供电局;配合单位:各通信运营商)
(三)强化全程管理,保障发展质量
配电网规划建设需多部门统筹协调,部分电力设施改造涉及与其他基础设施的协同优化,点多面广、环节多、链条长。应统筹制定电网发展规划,加强与城乡总体规划、国土空间规划的衔接,建立多部门参与的工作协调机制,协同推进工程建设,提高效率效益。在优化项目投资管理方面,电网企业应持续加大配电网投资力度,并鼓励多元主体投资配电网。在运行维护方面,完善调度运行机制、提升运维服务水平。
11.提升规划融合程度,推进电网协调化发展
结合市政及相关规划明确站址、廊道,并纳入国土空间规划体系,保障项目站址及路径方案不随意发生变更。开展饱和负荷预测,与地方经济社会发展规划衔接,超前研究远期变电站站址和线路走廊方案,充分衔接国土空间详细规划,按照标准化、差异化的建设改造标准,合理确定站址、路径方案。做好项目预可研,对纳入规划的建设用地和输电线路走廊予以严格控制,实现电网建设和城市建设的协调发展。(牵头单位:自然资源局;配合单位:开发区、高铁新城、发改局、住建局、交通运输局、供电局、各乡镇街道)
12.聚焦项目配套建设,推进电网多元化投资
持续开展配电网多元投资建设,积极主动争取上级资金,全力做好配电网的建设和运维工作,确保电网发展适度超前经济社会发展。加快产业项目电力接入保障机制落地,做好电网和产业发展融合。根据产业项目电力接入分担机制,做好规划统筹项目建设、生产运维管理。大力支持和美乡村建设,高标准打造景区村、旅游村。大力改造农村饮用水电力配套设施,确保水源地电力供应稳定。大力提升农机灌溉供电质量,为农业机械化提供电力支持,助力农业生产高质量发展。(牵头单位:供电局;配合单位:开发区、高铁新城、发改局、自然资源局、住建局、交通运输局、各乡镇街道)
13.完善可调资源建设,打造调控协同化机制
坚持统一调度、分级管理,严肃调度纪律,确保电网安全运行。加强配电网智能化建设和信息安全防护系统建设,推进水光绿色能源直采设备安装,全面提升可观可测、可调可控能力。应用大数据、人工智能等技术,构建新型负荷及新能源出力预测体系,开发海量方式智能决策等高级应用,实现对配电网的状态实时监控和调度智能决策,逐步构筑主配微网协同的新型有源配电网调度模式。建立源网荷储协同调控机制,不断完善水光绿色能源互助调度机制,优化分布式新能源高渗透地区的保护控制策略,建立健全新型储能调控制度和调用机制,鼓励用户侧储能等可调资源接入统一调度平台,鼓励企业与工厂参与秒级、分钟级可中断负荷调节,研究各类用户侧调节资源通过虚拟电厂、负荷聚合等方式参与市场的政策机制,全面提高配电网调节能力、资源配置能力和自愈能力。挖掘内生可控资源,研究源网荷储柔性调度技术,加强分级分层控制,逐步推进分区域微网建设,实现新型负荷的可控全接入和新能源的就地全消纳。(牵头单位:供电局;配合单位:发改局、经信局、水利局、各乡镇街道)
14.强化电网运维能力,推进隐患全过程管理
建立常态化线路廊道清理工作机制,在每年5月和12月开展廊道专项治理行动,保持线路廊道安全畅通,减少树线矛盾故障发生,有效提升配电网防灾抗灾能力。抓好重点区域隐患排查,充分提升配电网巡检质效,强化缺陷隐患闭环管理,确保缺陷隐患处理全过程在控。引导电力用户加强自身设施的运行维护,及时消除隐患、预防事故,避免对公用电网造成影响。(牵头单位:供电局;配合单位:公安局、自然资源局、住建局、应急管理局、综合执法局、各乡镇街道)
(四)加强政企合作,提升服务质量
深入推进改革创新,着力破解技术和体制机制难题。持续推动提升服务质量,加强配电网规划方法、运行机理、平衡方式、调度运行控制方法研究。建立健全工作机制,打造嵊州特色配电网建设管理模式,全面落实配电网高质量发展各项要求。
15.打造供电服务网格,推进乡村和美化建设
加强政企合作,合力打造和美新时代电气化乡村。运用数字化技术,采用网架改造、设备升级、线路整治等方式,实现杆线融景,最大限度保留乡村和美环境。持续延伸服务触角,采用“前哨式”驻点抢修、台区经理“一岗制”、企业微信末端服务等先进管理举措,以实际问题为导向,主动上门解决农村用户各类用电问题。深入开展志愿服务,以“驻村电保姆+红船共产党员服务队”形式,为农村孤寡老人开展表后用电安全隐患排查等志愿服务活动。(牵头单位:供电局;配合单位:发改局、自然资源局、住建局、交通运输局、农业农村局)
16.提升供电服务水平,推进服务质效化工作
常态化开展重要电力用户用电安全服务,定期汇总用电隐患并报送主管部门,确保“服务、通知、报告、督导”到位率100%。做好高考、中考等重要活动保供电工作,动态更新重要活动场所“一户一案”,开展应急演练,确保重要活动客户侧用电安全。科学制定用户侧用电安全服务计划,针对重点企业、排涝站、交通枢纽、大型商超等重要用户,定期开展用电安全检查服务和用电安全培训,督导存在影响电网安全和客户用电安全隐患的用户进行整改。(牵头单位:发改局;配合单位:开发区、高铁新城、住建局、供电局、各乡镇街道)
17.深化“电力+气象”合作,推进电网数字化联动
强化气象数据共享,建立气象防灾减灾联动机制。深入分析嵊州局部区域微气象数据,开展网格化微地形、微气象研究,辅助开展电力线路防雷、抗冰能力补强;深化前哨式驻点应用,利用短临气象靶向式预警系统,及时获取前哨式驻点实时气象信息,达到应急启动气象标准时,迅速启动供电服务指挥舱与供电所驾驶舱工作模式,结合前哨式驻点抢修共享仓库建设,提高应急抢修响应速度。完善电力抢修指挥体系,全面应用“看图指挥”、主配应急联动等系统功能,提升故障研判精准性,发挥调控中心故障发布、停电告知的平台作用,加强重要敏感用户监控和应急态势管控。(牵头单位:供电局;配合单位:应急管理局、气象局)
18.完善电网应急保障,推进政企常态化合作
推进电力应急抢险纳入政府应急管理体系,明确电力应急管理各相关单位职责,强化应急期间信息报送机制,加快应急响应联合指挥机制建设,加强公共预警监测,强化部门协调配合,提升应对突发事件自救互救能力。加强应急队伍建设和装备提升,形成应急抢修三级梯队,增加配网融冰车、大型无人机配置,极端恶劣天气下无法及时修复电网时,利用发电车、发电机对用户进行保电。重点加强防台防汛、雨雪冰冻期间多部门协同合作,有效解决树木倒伏、路面覆冰等导致部分道路交通中断问题,同步做好村民沟通工作。实现各类开挖、吊装等施工位置信息共享,出台防外破实施方案,强化配电网外破隐患点管控,防止电力线路附近发生野蛮施工、爆破、垂钓、吊装等行为,对于外破原因造成配电网故障的,成立跟踪追责管控小组,追究相关责任单位或责任人相应责任。(牵头单位:供电局;配合单位:公安局、自然资源局、住建局、交通运输局、应急管理局、各乡镇街道)
五、工作要求
(一)建立健全工作机制。建立发改、住建、自然资源、供电等相关部门、各类电力企业、新业态项目单位以及重要电力用户协同合作的工作机制,常态化做好重点任务跟踪督办,全面落实配电网高质量发展各项要求。
(二)压紧压实工作责任。发改局作为能源主管部门要发挥牵头作用,组织编制配电网规划、优化项目审批流程,加强配电网建设改造和运行管理,提高投资效率,控制电网造价;要主动对接相关部门和乡镇街道,协调站址、廊道资源,保障工程顺利实施。电力企业和有关新业态项目单位作为配电网建设和运营的实施主体,要做好项目管理、建设施工、运行维护、接网服务等工作,落实安全主体责任。
(三)持续开展监管评估。加强对配电网发展的跟踪分析和监督管理,及时评估成效、总结改进。对在城中村配电网改造、农村电网巩固提升以及分布式新能源接网运行、电动汽车充电基础设施接网互动、源网荷储协同运行控制等重点任务上取得显著成效的典型做法和成功经验,予以宣传推广。







