7月17日,江苏省沿海开发集团旗下江苏沿海天楹新能源有限公司启动如东凌洋农场315MW渔光互补光伏发电项目储能成套设备采购招标。
项目位于江苏省南通市如东县洋口镇凌洋农场内,配套建设容量为31.7MW/63.4MWh磷酸铁锂电化学储能装置,通过35kV电压等级接入光伏电站220kV母线,储能装置位于升压站内。
本次采购范围为配套容量为31.7MW/63.4MWh磷酸铁锂电化学储能电站系统及其配套设备、备品备件及专用工器具的供应、工厂试验、包装、保险、运输到目的地、交货、培训、安装指导、功能实现,配合完成项目方案优化、现场调试和试验、参加试运行、竣工验收,负责质量保修工作等。
原公告如下:
如东凌洋农场315MW渔光互补光伏发电项目储能成套设备采购招标公告
1.招标条件
本招标项目如东凌洋农场315MW渔光互补光伏发电项目(项目名称)已由如东县行政审批局、如东县洋口镇人民政府以东行审[2024]437号、洋镇行审备[2024]42号批准建设,项目业主为江苏沿海天楹新能源有限公司,建设资金来自自筹,项目出资比例为100%。项目已具备招标条件,现对该项目如东凌洋农场315MW渔光互补光伏发电项目储能成套设备采购(标段名称)进行公开招标,特邀请有兴趣的潜在投标人参加投标。
2.项目概况与招标范围
2.1建设地点:江苏省南通市如东县洋口镇凌洋农场内。
2.2建设规模:
本项目利用如东县洋口镇省沿海开发集团凌洋农场内约6700亩坑塘水面建设集中式地面光伏发电站。直流侧装机容量为410.23476MWp,交流侧额定容量315.2MW,采用610WpN型TOPCon双面组件+固定倾角支架+DC1500V组串式逆变器方案,光伏组件约672516块。配套建设一座220kV升压站及2*2公里送出线路、辅助生产楼、变电站控制室及其配套附属设施,建设用地总面积约1.855公顷,总建筑面积约6500平方米。配套建设容量为31.7MW/63.4MWh磷酸铁锂电化学储能装置,通过35kV电压等级接入光伏电站220kV母线,储能装置位于升压站内。
本次采购范围为配套容量为31.7MW/63.4MWh磷酸铁锂电化学储能电站系统及其配套设备、备品备件及专用工器具的供应、工厂试验、包装、保险、运输到目的地、交货、培训、安装指导、功能实现,配合完成项目方案优化、现场调试和试验、参加试运行、竣工验收,负责质量保修工作等。
本次采购合同估算价:约5300万元(含100万元暂列金)。
2.3标段划分:共一个标段;
2.4交货地点:江苏省南通市如东县洋口镇凌洋农场内,具体按招标人指定地点送货。
2.5交货期:预计2024年11月20日开始供货,2024年11月25日完成全部供货。如供货时间有调整,甲方将另行通知。
注:CA系统中总工期统一按“5日历天”填写。
2.6 招标范围:

注:
1、包括相关31.7MW/63.4MWh磷酸铁锂电化学储能成套设备、电池簇、BMS、汇流柜等配套附件、备品备件、专用工具、仪器仪表,以及服务等具体范围详见技术规范书。
2、储能系统配置容量按不低于额定容量31.7MW/63.4MWh配置,要求按照国网江苏省电力公司相关要求,以额定容量通过调峰能力认定和电网公司相关涉网试验,投标方需确保储能消防系统能通过当地消防部门验收。
3、储能系统配置容量按不低于额定容量31.7MW/63.4MWh配置,且满足综合系统效率不低于86%,全生命周期内系统衰减率不超过20%考虑,并按照国网江苏省电力公司关于江苏新增光伏发电市场化并网项目配套新型储能调峰能力认定实施方案通知和涉网试验的相关要求,以额定容量通过调峰能力认定和专项验收。
2.7质量标准:保证提供的货物满足国家、行业、招标人及上级股东单位的相关标准,保证整体系统运行正常,所有功能使用正常,满足使用需求。合同货物所应达到的技术指标和应满足的质量要求以《技术规范书》为准。
2.8质保期:自所有设备通过720小时(30天)试运行以后,并通过工程实际竣工验收合格日期开始计算。储能系统全套质保期为5年及以上,电池系统质保期10年及以上。
3.投标人资格要求
3.1投标人为中华人民共和国独立法人,具有独立订立合同的能力(提供营业执照原件彩色扫描件)。
3.2投标人须为在中国境内注册的制造商,能提供快速的售后服务响应(提供制造商资格声明,格式详见投标文件格式)。
3.3报告要求:(1)投标人投标的磷酸铁锂电池单体、电池模组和电池簇须提供第三方国家级CMA或CNAS储能检测资质机构出具的符合GB/T36276-2018《电力储能用锂离子电池》标准的型式试验报告(提供型式试验报告原件彩色扫描件),还须提供投标产品并网前完成符合GB/T36276-2023标准的相关型式实验报告的承诺书(提供承诺书,加盖投标人公章,格式详见投标文件格式)。
(2)BMS(电池管理系统)须提供第三方检验、检测机构出具的型式试验报告或认证证书(提供型式试验报告原件彩色扫描件或认证证书原件彩色扫描件)。
(3)EMS(能量管理系统)须提供第三方检验、检测机构出具的检验报告(提供检验报告原件彩色扫描件)。
(4)PCS须提供投标产品或同系列产品第三方检测机构出具的高压、低压穿越检测报告(提供检测报告原件彩色扫描件),还须提供投标产品并网前完成符合GB/T34120-2023标准的相关型式实验报告的承诺书(提供承诺书,加盖投标人公章,格式详见投标文件格式)。
3.4投标人自2021年6月1日(含,以合同签订日期为准)至递交投标文件截止时间止,所投产品具有单体项目容量≥100MWh磷酸铁锂电化学储能成套系统设备国内供货合同业绩(提供合同原件彩色扫描件和业绩真实性承诺书(格式详见投标文件格式),如提供的是框架合同,须提供框架协议原件彩色扫描件+具体项目合同原件彩色扫描件,时间以具体项目合同签订时间为准。合同须包括合同封面页、签字盖章页、能体现主要供货范围和规格型号的相关页面,提供的证明材料必须能反映出相关数据和内容,否则视为未提供)。
注:投标人及其母公司、子公司、控股公司的业绩均可算有效业绩(须提供投标人控股及持股关系情况说明,格式详见投标文件格式)。
3.5未处于被责令停业、投标资格被取消或者财产被接管、冻结和破产状态(提供承诺书,加盖投标人公章,格式详见投标文件格式)。
3.6信誉要求:
3.6.1投标人未被工商行政管理机关在全国企业信用信息公示系统中列入严重违法失信企业名单;(以开标当日招标代理查询结果为准)
3.6.2投标人未被最高人民法院在中国执行信息公开网列入失信被执行人名单;(以开标当日招标代理查询结果为准)
3.6.3投标人未被国家公共信用信息中心“信用中国”网站列入严重失信名单;(以开标当日招标代理查询结果为准)
3.6.4本项目执行关于印发《关于在公共资源交易领域的招标投标活动中建立对失信被执行人联公惩戒机制的实施意见》的通知(苏信用办〔2018〕23号)的规定:
在评标阶段,投标人正被列为失信被执行人的,评标委员会不得推荐该投标人为中标候选人。
在中标人候选人公示至发出中标通知书的期间,公示的中标候选人正被列为失信被执行人的,招标人应当取消其中标资格,并重新确定中标人。
3.7与招标人存在利害关系可能影响招标公正性的法人、其他组织或者个人,不得参加投标。法定代表人为同一个人的两个及两个以上法人,母公司、全资子公司及其控股公司,不得同时投标(提供承诺书,加盖投标人公章,格式详见投标文件格式)。
3.8本项目不接受代理商投标。
3.9本项目不接受联合体投标。
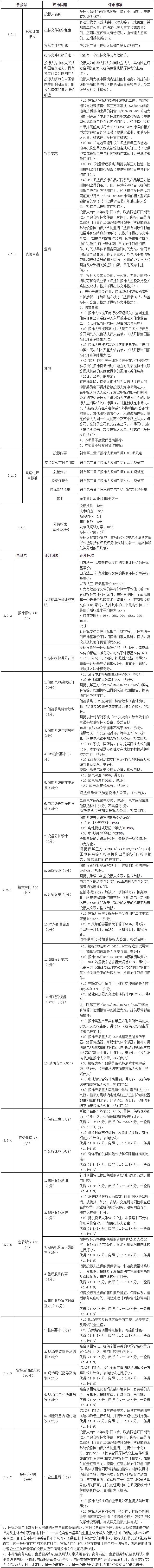
4.评标方法
综合评估法,详见招标文件第三章。
5.招标文件的获取
5.1 获取时间:2024年7月17日至2024年8月7日上午9时30分。
5.2 招标文件获取方式:投标人使用“标证通”或“国信 CA”或”CFCA”登录“电子招标投标交易平台”获取;本招标公告及招标文件中“电子招标投标交易平台”是指:南通市公共资源交易平台;
6.投标截止时间
6.1递交投标文件截止时间为2024年8月7日上午9时30分,地点为:南通市公共资源平台——主体登录——项目响应方登录。
7.发布公告的媒介
本次招标公告同时在江苏建设工程招标网、南通市公共资源交易网上发布。
8.招投标监督管理部门及电话
如东县洋口镇人民政府,联系电话: 0513-84814488。
9.特别提醒:
9.1.本项目投标保证金:50万元。
9.2. 本项目开标当日,投标人不必抵达开标现场,仅需在任意地点通过鸿雁不见面交易V3.0系统(登录南通市公共资源交易网/ 找到“网上开标”模块)参加开标会议,并根据需要使用鸿雁不见面交易V3.0系统与现场招标人进行互动交流、澄清、提疑以及文件传送等活动。具体操作流程可参见“南通市公共资源交易电子交易平台鸿雁不见面交易系统投标人操作手册”。
10.联系方式
招 标 人:江苏沿海天楹新能源有限公司
地 址: 江苏省南通市如东县洋口镇凌洋农场
邮 编:/
联 系 人:杨先生
电 话:025-58066952
招标代理机构:江苏天宏华信工程投资管理咨询有限公司
地 址:江苏省南京市中华路150号7楼
邮 编:/
联 系人:杨晨
电 话:15380880212
评标办法前附表


