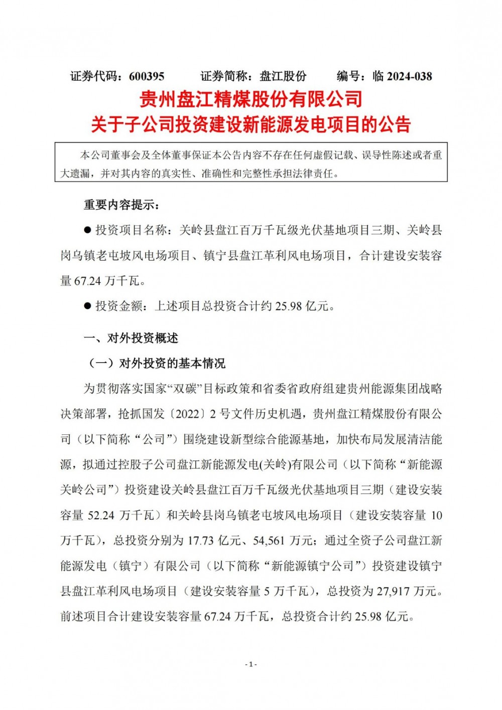
7月12日,盘江股份发布公告称,公司围绕建设新型综合能源基地,加快布局发展清洁能源,拟通过控股子公司盘江新能源发电(关岭)有限公司(以下简称“新能源关岭公司”)投资建设关岭县盘江百万千瓦级光伏基地项目三期(建设安装容量52.24万千瓦)和关岭县岗乌镇老屯坡风电场项目(建设安装容量10万千瓦),总投资分别为17.73亿元、54,561万元;通过全资子公司盘江新能源发电(镇宁)有限公司(以下简称“新能源镇宁公司”)投资建设镇宁县盘江革利风电场项目(建设安装容量5万千瓦),总投资为27,917万元。前述项目合计建设安装容量67.24万千瓦,总投资合计约25.98亿元。
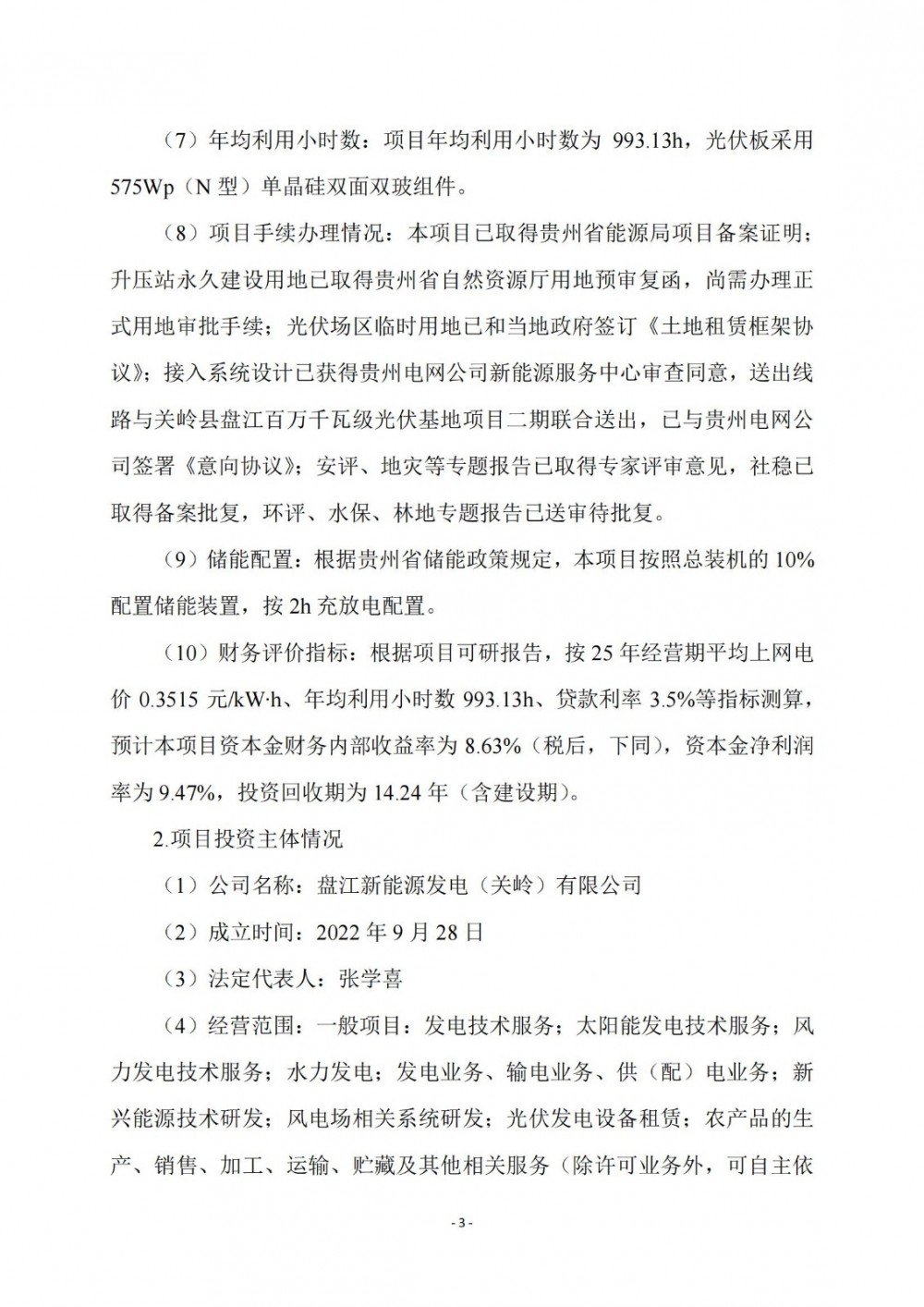
其中关岭县盘江百万千瓦级光伏基地项目三期,投资主体为盘江新能源发电(关岭)有限公司。该项目总投资17.73亿元,建设规模额定容量为40万千瓦,直流侧容量为52.24万千瓦。本项目按照总装机的10%配置储能装置,按2h充放电配置。该项目年均利用小时数为993.13h,光伏板采用575Wp(N型)单晶硅双面双玻组件。根据项目可研报告,按25年经营期平均上网电价0.3515元/kWh、年均利用小时数993.13h、贷款利率3.5%等指标测算,预计本项目资本金财务内部收益率为8.63%(税后,下同),资本金净利润率为9.47%,投资回收期为14.24年(含建设期)。
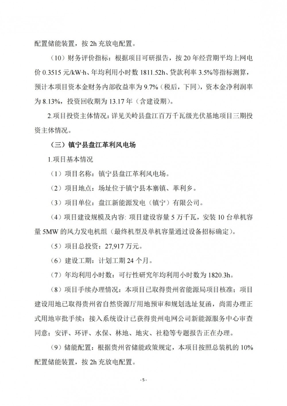
关岭县岗乌镇老屯坡风电场项目,总投资54561万元,投资主体为盘江新能源发电(关岭)有限公司。该项目建设容量10万千瓦,安装20台单机容量5MW的风力发电机组(最终机型及单机容量通过设备招标确定),本项目按照总装机的10%配置储能装置,按2h充放电配置。根据项目可研报告,按20年经营期平均上网电价0.3515元/kWh、年均利用小时数1811.52h、贷款利率3.5%等指标测算,预计本项目资本金财务内部收益率为9.7%(税后,下同),资本金净利润率为8.13%,投资回收期为13.17年(含建设期)。
镇宁县盘江革利风电场,总投资27917万元,投资主体为盘江新能源发电(镇宁)有限公司。项目建设容量5万千瓦,安装10台单机容量5MW的风力发电机组(最终机型及单机容量通过设备招标确定),本项目按照总装机的10%配置储能装置,按2h充放电配置。根据项目可研报告,按20年经营期平均上网电价0.3515元/kWh、年均利用小时数1820.3h、贷款利率3.5%等指标测算,预计本项目资本金财务内部收益率为9.65%(税后,下同),资本金净利润率为8.13%,投资回收期为13.2年(含建设期)。
原公告如下:









