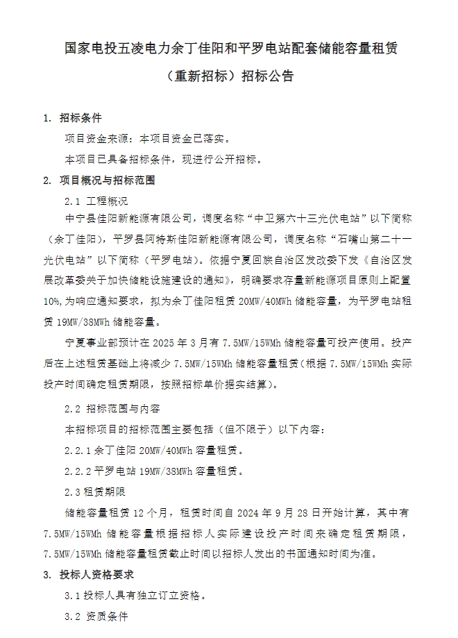
7月15日,国家电投发布了国家电投五凌电力余丁佳阳和平罗电站配套储能容量租赁(重新招标)招标公告。项目招标人为五凌电力有限公司。
本招标项目的招标范围主要包括(但不限于)余丁佳阳 20MW/40MWh容量租赁以及平罗电站 19MW/38MWh容量租赁。
储能容量租赁 12个月,租赁时间自 2024年 9月 28日开始计算,其中有7.5MW/15WMh 储能容量根据招标人实际建设投产时间来确定租赁期限,7.5MW/15WMh储能容量租赁截止时间以招标人发出的书面通知时间为准。
原公告如下:





发布时间:2024-07-16 人气: 来源:电能易购招标采购平台 关键词:储能容量,储能市场,储能装置,
7月15日,国家电投发布了国家电投五凌电力余丁佳阳和平罗电站配套储能容量租赁(重新招标)招标公告。项目招标人为五凌电力有限公司。
本招标项目的招标范围主要包括(但不限于)余丁佳阳 20MW/40MWh容量租赁以及平罗电站 19MW/38MWh容量租赁。
储能容量租赁 12个月,租赁时间自 2024年 9月 28日开始计算,其中有7.5MW/15WMh 储能容量根据招标人实际建设投产时间来确定租赁期限,7.5MW/15WMh储能容量租赁截止时间以招标人发出的书面通知时间为准。
原公告如下:





资讯来源:电能易购招标采购平台
免责声明: 本站内容转载自合作媒体、机构或其他网站的信息,转载此文仅出于传递更多信息的目的,但这并不意味着赞同其观点或证实其内容的真实性。本站所有信息仅供参考,不做交易和服务的根据。本站内容如有侵权或其它问题请及时告之,本网将及时修改或删除。凡以任何方式登录本网站或直接、间接使用本网站资料者,视为自愿接受本网站声明的约束。