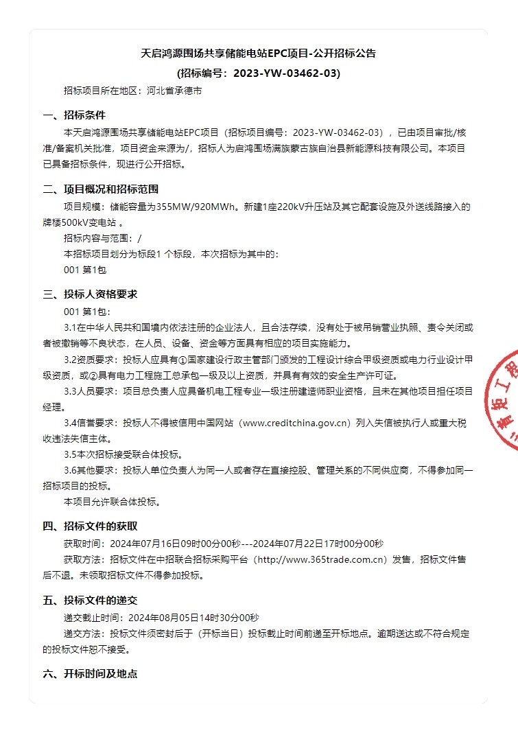
7月15日,天启鸿源围场共享储能电站EPC招标公告发布,储能规模355MW/920MWh。
项目位于河北省承德市围场满族蒙古族自治县城子镇半截塔镇。储能容量为355MW/920MWh。新建1座220kV升压站及其它配套设施及外送线路接入的牌楼500kV变电站。
本招标项目划分为1个标段,包括不限于储能电站、升压站及外送线路的勘察和设计、设备及材料采购、建筑安装、调试启动直至并网运行、建设过程中的各类协调、竣工验收及各专项验收等。
原公告如下:



发布时间:2024-07-16 人气: 来源:中招联合招标采购平台 关键词:共享储能电站,储能系统,储能设备,
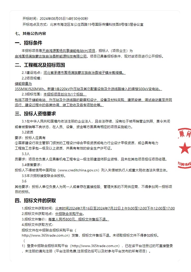
7月15日,天启鸿源围场共享储能电站EPC招标公告发布,储能规模355MW/920MWh。
项目位于河北省承德市围场满族蒙古族自治县城子镇半截塔镇。储能容量为355MW/920MWh。新建1座220kV升压站及其它配套设施及外送线路接入的牌楼500kV变电站。
本招标项目划分为1个标段,包括不限于储能电站、升压站及外送线路的勘察和设计、设备及材料采购、建筑安装、调试启动直至并网运行、建设过程中的各类协调、竣工验收及各专项验收等。
原公告如下:



资讯来源:中招联合招标采购平台
免责声明: 本站内容转载自合作媒体、机构或其他网站的信息,转载此文仅出于传递更多信息的目的,但这并不意味着赞同其观点或证实其内容的真实性。本站所有信息仅供参考,不做交易和服务的根据。本站内容如有侵权或其它问题请及时告之,本网将及时修改或删除。凡以任何方式登录本网站或直接、间接使用本网站资料者,视为自愿接受本网站声明的约束。