系统限价1.47元/Wh!南方电网江苏盐城10MW/20MWh用户侧储能项目EPC招标
发布时间:2024-07-15 人气: 来源:南方电网 关键词:用户侧储能项目,EPC招标
7月12日,南方电网发布了江苏远鸿纸业有限公司一厂区综合能源一体化(一期)项目EPC总承包工程招标公告,项目招标人为南方电网综合能源股份有限公司,项目位于江苏省盐城市射阳县黄沙港镇海港路28号,本项目在江苏远鸿纸业有限公司(新厂区)内建设储能电站,预计储能容量为10MW/20MWh,本期储能电站总计额定充放电功率10MW,储能电池安装容量20MWh。
本工程为交钥匙工程,承包人负责工程招标范围内的手续办理、设计、供货、施工和验收,即便在招标范围内没有载明,但实际证明是确保项目发电运行所必须的,则需纳入设计、采购、安装及提供服务范围。接入方式以供电局批复为准。
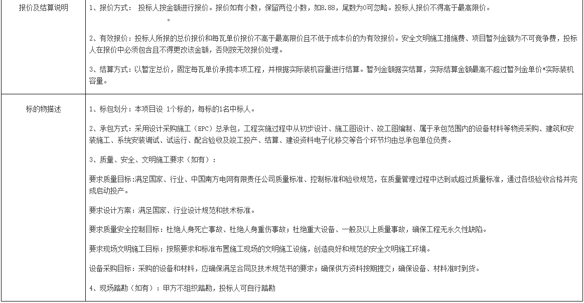
投标总价最高限价为 31140000.00元,其中:储能系统投标总价最高限价:29400000元(其中含暂列金额200000元),每瓦时单价最高限价为1.47元/Wh(其中含暂列金单价0.01元/Wh);第1-8年储能系统运维费投标总价最高限价:1740000.00元,其中1-3年每年每瓦时单价最高限价为0.009元/Wh,最高18万元;4-8年每年每瓦时单价最高限价为0.012元/Wh,最高24万元。
江苏远鸿纸业有限公司一厂区综合能源一体化(一期)项目EPC总承包工程
招标公告
(采购编号:NWNY-ZHGS-2024-010)
1.招标条件
本招标项目江苏远鸿纸业有限公司一厂区综合能源一体化(一期)项目EPC总承包工程已批准建设,招标人为南方电网综合能源股份有限公司,项目资金来自自筹资金,资金已落实。该项目已具备招标条件,现对本项目进行公开招标。
2.项目概况和招标范围
2.1项目地点:江苏省盐城市射阳县黄沙港镇海港路28号。
2.2项目概况:本项目在江苏远鸿纸业有限公司(新厂区)内建设储能电站,预计储能容量为10MW/20MWh,本期储能电站总计额定充放电功率10MW,储能电池安装容量20MWh。最终安装容量以项目实际安装容量为准,据实际建设装机容量及每瓦时单价结算。
本次采购的范围包括江苏远鸿纸业有限公司储能系统通过竣工验收后8年的运检维护服务。
2.3招标范围:本项目以暂定总价、固定每瓦时单价承包的方式完成并网储能系统全部工程设计、设备材料采购供应(包含储能电池BAT及BMS(质保年限见合同及技术规范书)、直流柜、集装箱及辅助设施(含消防及空调等)、功率转换系统(PCS)、箱式变压器(含高低压开关柜及变压器)、并网开关柜、监控及通信系统、交流线缆、EMS能效管理系统等)、建筑安装工程施工、工程质量及工期控制、工程管理、设备监造、培训、电网接入系统检测、调试、试运直至验收交付生产、以及在质量保修期内的消缺等全过程的工作,本次招标范围不含第九年电池更换,在满足合同其它责任和义务的同时使本项目符合相关达标验收的要求。具体工程范围见技术规范内容。
承包人的承包范围包括储能项目工程总承包以及工程通过竣工验收后8年的运检维护服务:除新建满足招标文件技术要求的完整的储能系统外,还包括因建造储能系统需要而对原有建、构筑物局部的拆除、加固、还建及修复,为满足发包人系统设备安装及建设储能系统要求,能满足储能系统从发电直至并网正常运行所需具备的勘察、设计(含消防设计审查及验收)、采购、监造、运输及储存、建筑安装、施工、调试、试验及检查测试、试运行、消缺、培训和最终交付投产,质保、储能项目的运维服务(含运维服务软件服务)等。发包人对图纸的评审仅是对下一道工序开工的许可,并不代表对承包人的安全、质量、技术、成本的认可,并不免除承包商的上述责任,设计文件亦不能免除承包人的责任。如图纸会审后发包人发现图纸仍有不符合招标文件或合同要求,承包人必须在发包人要求的期限内无条件整改,并承担返工、重新定制或重新设计的一切费用及损失,不得向发包人索取任何费用。承包人不得以发包人在图纸会审中的疏忽、遗漏向发包人索取任何赔偿或费用。储能系统总的要求是:安全可靠、系统优化、功能完整、建设期间不影响项目所在工厂正常生产。承包人提供的设计、设备以及施工,必须满足本合同规定的技术要求。
工程实施过程中按要求提供设备的试验、运行、维护手册。包括但不限于控制室设计及建安工程,与电网遥信遥测的设计及建安工程,与南网能源公司总部及运维中心的通信设计及建安工程,包括与本项目相关的原建(构)筑物的拆除、还建及修复,及建(构)筑物的加固。
工程实施过程中承包人按要求需要办理的手续,包括但不限于项目的供电局对项目接入意见办理、接入方案的设计、评审、接入施工图纸的设计、评审、接入系统的设备、材料的采购、施工、调试以及竣工验收、质监验收,以及上述工作的过程协调等。若当地政府部门对项目的施工许可、工程报建、规划、消防、防雷、职业健康、环评和环境保护、卫生防护等有要求的,也属于承包人合同范围内工作。为了满足项目并网,需要满足供电局关于线路改造、对侧变电站改造、网络安防、电能质量、调度控制的要求,其实施工作、手续和费用已包含于承包人合同范围,合同费用不再进行调整。
本工程为交钥匙工程,承包人负责工程招标范围内的手续办理、设计、供货、施工和验收,即便在招标范围内没有载明,但实际证明是确保项目发电运行所必须的,则需纳入设计、采购、安装及提供服务范围。接入方式以供电局批复为准。
承包人负责对项目实施过程中的费用、进度、质量、安全、环境保护和文明施工等进行全面管理。
本工程所有所需设备均由承包人进行采购,包括升压变压器、开关柜、储能系统接入江苏远鸿纸业有限公司电力系统的必要的电气设备、电缆、继电保护等所有并网接入设备(设备配置以供电局审批为准)金额含于合同总价。
如果根据供电局要求需增加光纤通道,与此相关的供货、工程范围由承包人负责,金额含于合同总价。
详见合同技术规范。
2.4资格审查方式:资格后审。
2.5项目类别:工程
2.6 投标有效期:自投标截止之日起180日(日历日)。
2.7标的物清单:


3.投标人资格要求
资格要求
通用资格
(1)投标人必须是中华人民共和国境内依法设立的符合《民法典》或其他法律规定的法人或非法人组织,或其他组织,并提供登记设立的证明文件(营业执照或事业法人登记证或执业许可证等)。与招标人存在利害关系可能影响招标公正性的法人、其他组织或者个人不得参加本招标项目投标;单位负责人为同一人或者存在控股、管理关系的不同单位,不得同时参加本招标项目同一标包投标或者未划分标包的同一招标项目投标,否则投标均无效。
(2)投标人必须具有良好的财力,良好的银行资信和商业信誉,没有处于被责令停业,财产被接管、冻结,破产状态(由投标人出具承诺函)。
(3)投标人在近3年内未发生任何违约行为或属自身原因而被终止合同,且不在重大质量、安全事故处罚期内(由投标人出具承诺函)。
(4)投标人应是在中国南方电网有限责任公司范围内没有被纳入供应商预警名单,或实施不接受投标处理或市场禁入处理,且未解除的。
(5)投标人应是未处于被政府行政管理机构、机关、法人等主体实施市场禁入期间的供应商、未被列入全国法院失信被执行人名单、经营异常名录、严重违法企业及涉电力领域失信联合惩戒对象黑名单(说明:以评标委员会现场查询全国法院失信被执行人名单(zxgk.court.gov.cn)、信用中国(.cn)、国家企业信用信息公示系统(.cn/)、信用电力(creditpower.cec.org.cn)的结果为准,对评标结果有实质性影响的查询网页应另存为图片格式,编写为文件确认,并随采购档案一同保存。)
(6)本次招标允许以联合体方式投标(即设计单位不得超过1家,施工单位不得超过1家)。如投标人组成联合体投标,须提交联合体协议,联合体协议应明确约定各方拟承担的工作范围和职责。(需提供联合体协议彩色盖章扫描件)本项目须由牵头方进行获取招标文件及递交投标文件。
(7)投标人不得采用美光(Micron)产品(含零配件),投标人须按标准格式出具关于本项目投标不采用美光(Micron)产品(含零配件)的投标人承诺书。
专用资格
(1)投标人具有并网型储能系统项目业绩(EPC总承包或系统集成业绩);其中,已完成业绩是指2021年1月1日之后完成竣工验收合格的业绩,以显示工作范围等信息的合同关键页和竣工验收或投运证明等类似文件为判断依据。
注:投标人所提供的业绩应是投标人的,而不是其母公司、合作方或技术支持方的;投标人至少应当提供合同协议书、能清晰显示合同承包范围的合同资料、竣工验收资料或投运证明等类似文件等(如联合体投标则联合体各方均需具有相应业绩)。
(2)投标人必须同时具备下列设计资质(a至f)其中一项和下列施工资质(g)其中一项。允许投标人在国家法律、法规允许的范围内进行分包。(如联合体投标则联合体的牵头方及成员方应分别具备其联合体协议承担的工作范围对应的下述设计资质或施工资质)
a)电力行业工程设计新能源发电专业乙级,
b)电力行业工程设计送电工程专业乙级或以上,
c)电力行业工程设计变电工程专业乙级或以上,
d)电力行业工程设计火力发电专业乙级或以上,
e)电力行业工程设计乙级或以上,
f)工程设计综合甲级资质,
g)电力工程施工总承包三级或以上,且具有有效的安全生产许可证。
(3)投标人必须具备承装(修、试)电力设施许可证承装类五级或以上,或承修类五级或以上。
(4)拟派驻的项目经理要求:
1)须具备注册于投标人本单位的二级(或以上)建造师注册证书(机电工程专业)(须提供有效的建造师注册证书,如提供注册证书电子证书且该证书有要求个人签名的应在个人签名处手写本人签名,如有最新文件,按最新文件执行。)。
2)须提供提供投标人近期(可扣除发布招标公告当月往前顺推 6 个月)为拟派项目经理缴纳社保资金的有效社保证明材料(以投标人(或其分支机构)所属当地社保管理部门出具的证明材料的原件或者复印件/扫描件为准)。
3)拟派驻的项目经理在本项目工期内不得在其他建设工程项目上担任施工单位项目负责人,否则投标无效(须提供项目经理承诺函和全国建筑市场监管公共服务平台(即四库一平台.cn)查询担任项目经理全部个人工程业绩的截图)。
4)本项目投标被授权人必须为投标单位员工,须提供投标人近期(可扣除发布招标公告当月往前顺推 6 个月)为投标被授权人缴纳社保资金的有效社保证明材料(以投标人(或其分支机构)所属当地社保管理部门出具的证明材料的原件或者复印件/扫描件为准)。
2024年16月份,全国固定资产投资(不含农户)245391亿元,同比增长3.9%(按可比口径计算,详见附注7),其中,民间固定资产投资127278亿元,同比增长0.1%。从环比看,6月份固定资产投资(不含农户)增长0.21%。
分产业看,第一产业投资4540亿元,同比增长3.1%;第二产业投资82297亿元,增长12.6%;第三产业投资158554亿元,下降0.2%。
第二产业中,工业投资同比增长12.6%。其中,采矿业投资增长17.0%,制造业投资增长9.5%,电力、热力、燃气及水生产和供应业投资增长24.2%。
第三产业中,基础设施投资(不含电力、热力、燃气及水生产和供应业)同比增长5.4%。其中,水利管理业投资增长27.4%,航空运输业投资增长23.7%,铁路运输业投资增长18.5%。
分地区看,东部地区投资同比增长3.8%,中部地区投资增长4.0%,西部地区投资增长1.0%,东北地区投资增长3.4%。
分登记注册类型看,内资企业投资同比增长3.8%,港澳台企业投资增长5.1%,外商企业投资下降15.8%。
附注
1、指标解释
固定资产投资(不含农户):是以货币形式表现的在一定时期内完成的建造和购置固定资产的工作量以及与此有关的费用的总称。
国有控股:在企业的全部实收资本中,国有经济成分的出资人拥有的实收资本(股本)所占企业全部实收资本(股本)的比例大于50%的国有绝对控股。
在企业的全部实收资本中,国有经济成分的出资人拥有的实收资本(股本)所占比例虽未大于50%,但相对大于其他任何一方经济成分的出资人所占比例的国有相对控股;或者虽不大于其他经济成分,但根据协议规定拥有企业实际控制权的国有协议控股。
投资双方各占50%,且未明确由谁绝对控股的企业,若其中一方为国有经济成分的,一律按国有控股处理。
行政和事业单位的投资项目都属于国有控股。
登记注册类型:划分企业登记注册类型的依据是市场监管部门对企业登记注册的类型,按照国家统计局、国家市场监督管理总局联合印发《关于市场主体统计分类的划分规定》(国统字〔2023〕14号)执行。
2、统计范围
计划总投资500万元及以上的固定资产项目投资及所有房地产开发项目投资。
3、调查方法
固定资产投资统计报表按月进行全面调查(1月份数据免报)。
4、东、中、西部和东北地区划分
东部地区包括北京、天津、河北、上海、江苏、浙江、福建、山东、广东、海南10个省(市);中部地区包括山西、安徽、江西、河南、湖北、湖南6个省;西部地区包括内蒙古、广西、重庆、四川、贵州、云南、西藏、陕西、甘肃、青海、宁夏、新疆12个省(市、自治区);东北地区包括辽宁、吉林、黑龙江3个省。
5、行业分类标准
执行国民经济行业分类标准(GB/T 4754-2017)。
6、环比数据修订
根据季节调整模型自动修正结果,对2023年6月份以来的固定资产投资(不含农户)环比增速进行修订。修订结果及2024年6月份环比数据如下:
7、同比增速说明
固定资产投资增速按可比口径计算。报告期数据与上年已公布的同期数据之间存在不可比因素,不能直接相比计算增速。主要原因是:(一)加强在库投资项目管理,部分不符合投资统计制度规定的项目退出了调查范围。(二)加强统计执法,对统计执法检查中发现的问题数据,按照相关规定进行了改正。(三)加强数据质量管理,剔除跨地区、跨行业重复统计数据。
资讯来源:南方电网
免责声明: 本站内容转载自合作媒体、机构或其他网站的信息,转载此文仅出于传递更多信息的目的,但这并不意味着赞同其观点或证实其内容的真实性。本站所有信息仅供参考,不做交易和服务的根据。本站内容如有侵权或其它问题请及时告之,本网将及时修改或删除。凡以任何方式登录本网站或直接、间接使用本网站资料者,视为自愿接受本网站声明的约束。

