150MW/600MWh!新疆两例独立储能EPC招标
发布时间:2024-07-15 人气: 来源:中国招标投标公告服务平台 关键词:独立储能项目,EPC招标
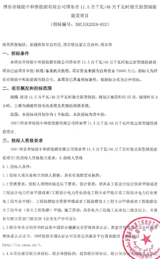
据悉,7月12日,新疆两例独立储能EPC招标公告发布,分别博乐市11.5万千瓦/46万千瓦时独立新型储能建设项目与阿拉山口3.5万千瓦/14万千瓦时独立新型储能建设项目。招标公司为绿能中和新能源有限公司。
两个项目叠加总规模是150MW/600MWh。
其中,11.5万千瓦/46万千瓦时独立新型储能建设项目资金来源为自筹资金73600万元,折合单价约为1.6元/Wh。3.5万千瓦/14万千瓦时独立新型储能建设项目资金米源为自筹资金23800万元,折合单价约为1.7元/Wh。
原文如下:




资讯来源:中国招标投标公告服务平台
免责声明: 本站内容转载自合作媒体、机构或其他网站的信息,转载此文仅出于传递更多信息的目的,但这并不意味着赞同其观点或证实其内容的真实性。本站所有信息仅供参考,不做交易和服务的根据。本站内容如有侵权或其它问题请及时告之,本网将及时修改或删除。凡以任何方式登录本网站或直接、间接使用本网站资料者,视为自愿接受本网站声明的约束。
下一篇:暂无

