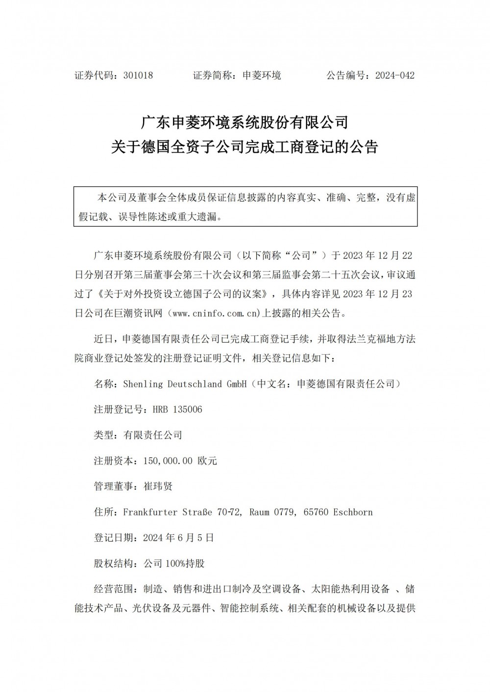
据电力家了解到,7月2日,申菱环境发布公告称,公司于2023年12月22日分别召开第三届董事会第三十次会议和第三届监事会第二十五次会议,审议通过了《关于对外投资设立德国子公司的议案》。
近日,申菱德国有限责任公司已完成工商登记手续,并取得法兰克福地方法院商业登记处签发的注册登记证明文件,经营范围包括制造、销售和进出口制冷及空调设备、太阳能热利用设备、储能技术产品、光伏设备及元器件、智能控制系统、相关配套的机械设备以及提供相应的技术服务。
原公告如下:


Br>
发布时间:2024-07-04 人气: 来源:申菱环境 关键词:申菱环境,储能技术产品,智能控制系统,
据电力家了解到,7月2日,申菱环境发布公告称,公司于2023年12月22日分别召开第三届董事会第三十次会议和第三届监事会第二十五次会议,审议通过了《关于对外投资设立德国子公司的议案》。
近日,申菱德国有限责任公司已完成工商登记手续,并取得法兰克福地方法院商业登记处签发的注册登记证明文件,经营范围包括制造、销售和进出口制冷及空调设备、太阳能热利用设备、储能技术产品、光伏设备及元器件、智能控制系统、相关配套的机械设备以及提供相应的技术服务。
原公告如下:


Br>
资讯来源:申菱环境
免责声明: 本站内容转载自合作媒体、机构或其他网站的信息,转载此文仅出于传递更多信息的目的,但这并不意味着赞同其观点或证实其内容的真实性。本站所有信息仅供参考,不做交易和服务的根据。本站内容如有侵权或其它问题请及时告之,本网将及时修改或删除。凡以任何方式登录本网站或直接、间接使用本网站资料者,视为自愿接受本网站声明的约束。