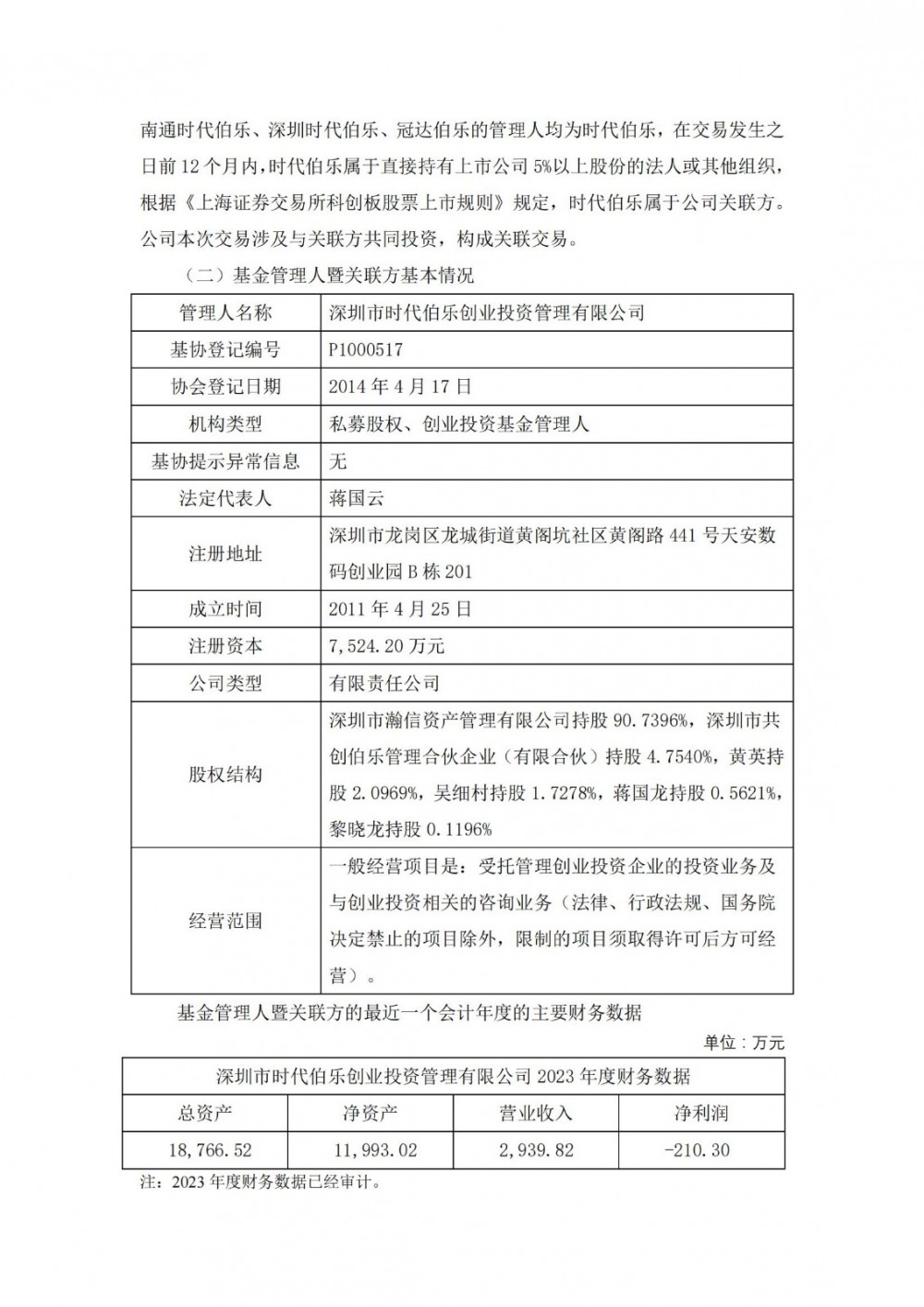
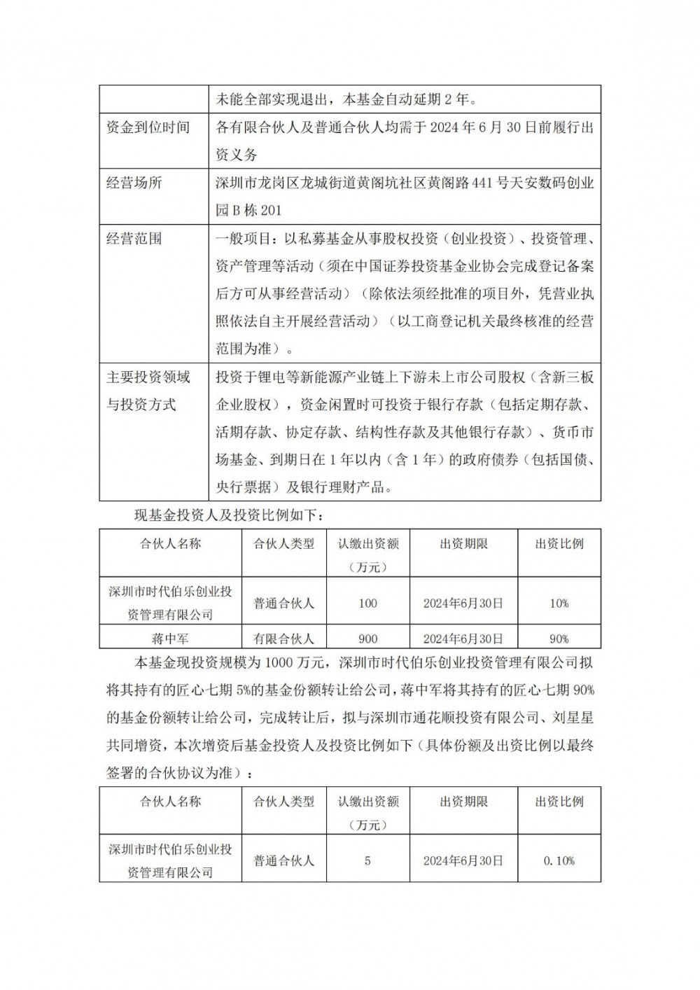
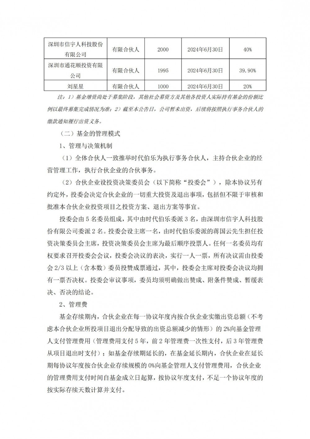
据电力家了解到,6月28日,信宇人发布公告称,为借助专业投资机构的经验和资源,拓宽投资方式和渠道,把握公司所在行业的投资机会,优化公司投资结构,公司本次拟作为有限合伙人与时代伯乐签署《深圳时代伯乐匠心七期私募创业投资基金合伙企业(有限合伙)合伙协议》,共同出资投资私募基金匠心七期。匠心七期将直接投资于锂电等新能源产业链上下游未上市公司股权/份(含新三板企业股份)。
信宇人表示,本次投资的基金匠心七期不会纳入公司合并报表范围。本次投资是在保证公司主营业务正常发展的前提下作出的投资决策,资金来源为公司自有资金,不会对现有业务开展造成资金和财务压力,不会影响生产经营活动的正常运行,亦不会对公司经营业绩产生重大不利影响,不存在损害公司及全体股东利益的情形。
原公告如下:













Br>

