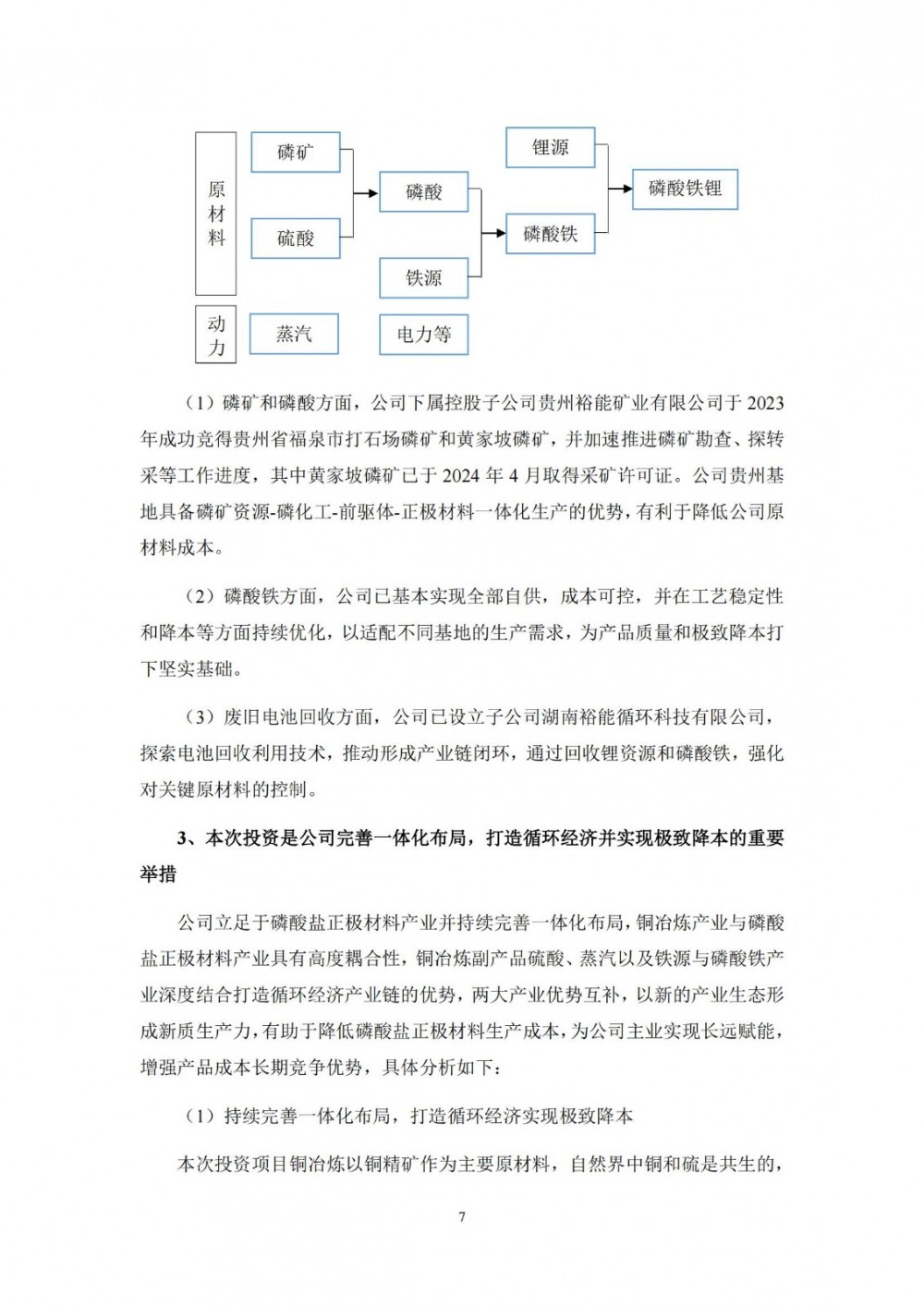
据电力家了解到,6月28日,湖南裕能发布公告称,为持续完善一体化布局,打造循环经济,湖南裕能新能源电池材料股份有限公司(以下简称“公司”)拟在贵州省福泉市双龙园区投资建设50万吨/年铜冶炼项目及新增30万吨/年磷酸铁、30万吨/年超长循环和超高能量密度磷酸盐正极材料生产项目。
针对本次投资事项,公司拟与贵州省黔南布依族苗族自治州人民政府签署《战略合作协议》,并就项目具体事宜拟与贵州省福泉市人民政府签署《项目投资合同》。项目将分多期建设,其中一期投资35亿元,建设20万吨/年铜冶炼联产80万吨/年硫酸、80万吨/年蒸汽项目(硫酸和蒸汽为副产品)。
湖南裕能表示,本次投资项目将分多期建设,本次投资项目中磷酸盐正极材料生产项目为未来六年的远期产能规划,旨在根据未来磷酸盐正极材料市场需求情况前瞻性布局,提高公司产品综合性能和性价比,满足未来增长的市场需求,匹配公司市场份额并保持行业龙头地位,增强公司的长远竞争力。
原公告如下:















