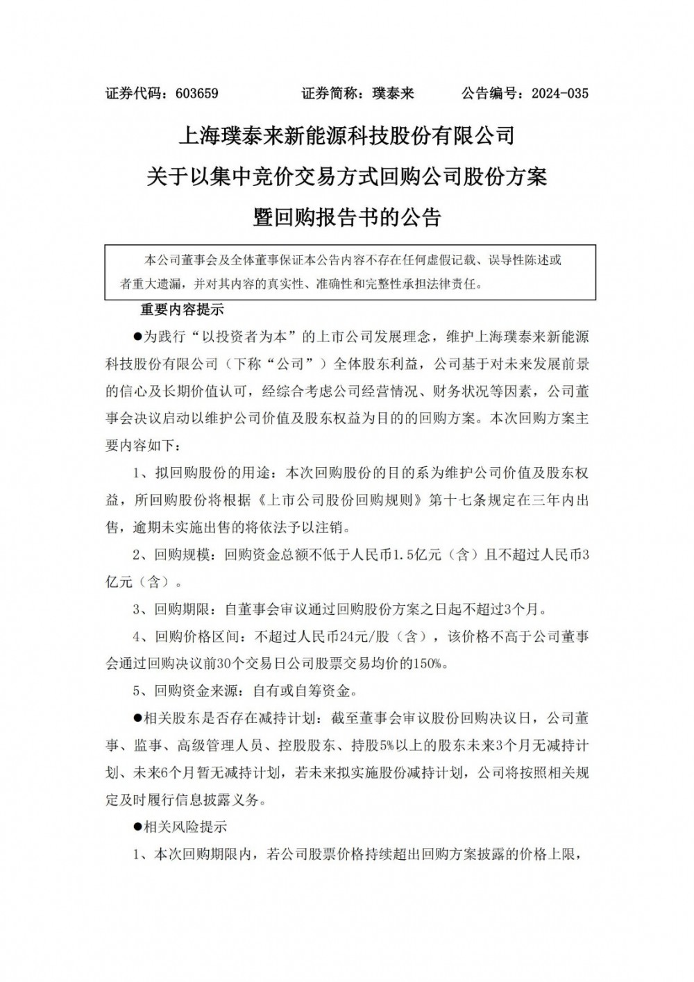
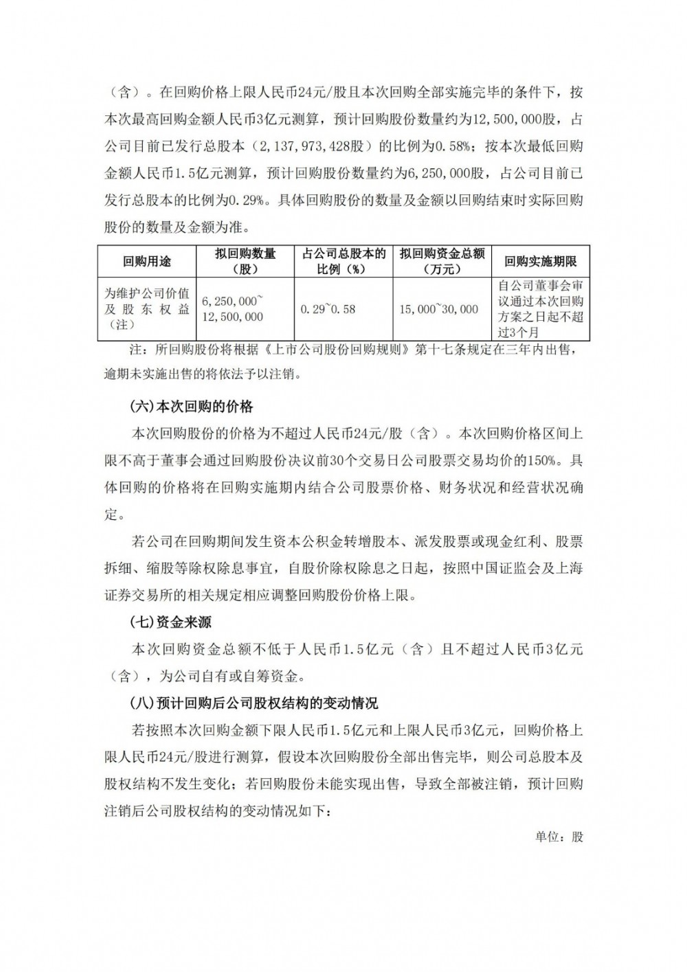
据电力家了解到,6月25日,璞泰来发布公告称,公司拟通过集中竞价交易方式进行股份回购,回购金额不低于1.5亿元且不超过3亿元;回购价格不超24元/股。回购的股份将在三年内出售。
璞泰来表示,基于对公司未来发展的信心和对公司长期价值的认可,结合目前资本市场及公司股价变化,为了鼓励投资者长期理性价值投资,增强投资者信心,促进公司长期、稳定发展,经综合考虑公司经营情况、财务状况等因素,公司拟通过集中竞价交易方式进行股份回购。本次回购股份的目的系为维护公司价值及股东权益。
原公告如下:








Br>
发布时间:2024-06-26 人气: 来源:璞泰来 关键词:璞泰来,锂电自动化设备,锂电项目,
据电力家了解到,6月25日,璞泰来发布公告称,公司拟通过集中竞价交易方式进行股份回购,回购金额不低于1.5亿元且不超过3亿元;回购价格不超24元/股。回购的股份将在三年内出售。
璞泰来表示,基于对公司未来发展的信心和对公司长期价值的认可,结合目前资本市场及公司股价变化,为了鼓励投资者长期理性价值投资,增强投资者信心,促进公司长期、稳定发展,经综合考虑公司经营情况、财务状况等因素,公司拟通过集中竞价交易方式进行股份回购。本次回购股份的目的系为维护公司价值及股东权益。
原公告如下:








Br>
资讯来源:璞泰来
免责声明: 本站内容转载自合作媒体、机构或其他网站的信息,转载此文仅出于传递更多信息的目的,但这并不意味着赞同其观点或证实其内容的真实性。本站所有信息仅供参考,不做交易和服务的根据。本站内容如有侵权或其它问题请及时告之,本网将及时修改或删除。凡以任何方式登录本网站或直接、间接使用本网站资料者,视为自愿接受本网站声明的约束。