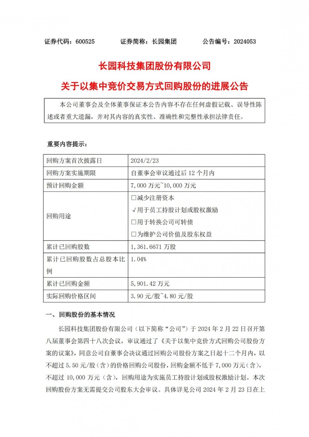
据电力家了解到,6月24日,长园集团发布公告称,同意公司自董事会决议通过回购公司股份方案之日起十二个月内,以不超过5.50元/股(含)的价格回购公司股份,回购金额不低于7,000万元(含),不超过10,000万元(含),回购用途为实施员工持股计划或股权激励计划。
公告显示,截至2024年6月24日,公司通过集中竞价交易方式已累计回购股份1,361.6671万股,占公司总股本的比例为1.04%,与上次披露数相比增加0.52个百分点,购买的最高价为4.80元/股、最低价为3.90元/股,已支付的总金额为5,901.42万元(不含印花税、交易佣金等交易费用)。
原公告如下:


Br>

