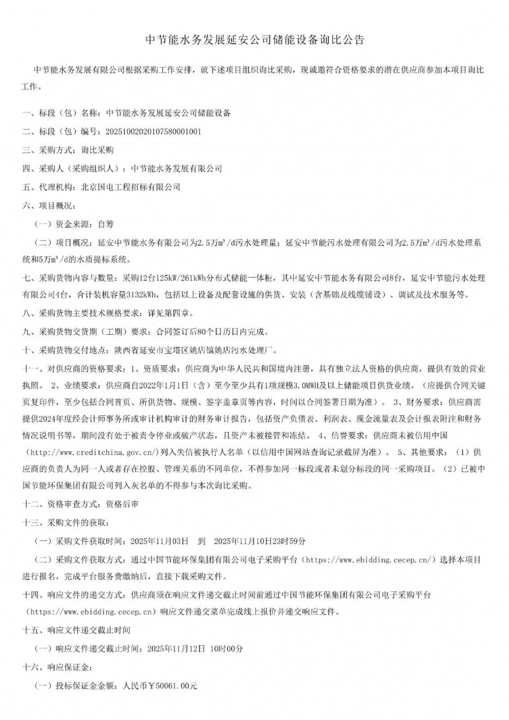
11月3日,中节能水务发展延安公司储能设备采购公告发布。
项目采购12台125kW/261kWh分布式储能一体柜,其中延安中节能水务有限公司8台,延安中节能污水处理有限公司4台,合计装机容量3132kWh,包括以上设备及配套设施的供货、安装(含基础及线缆铺设)、调试及技术服务等。
供应商自2022年1月1日(含)至今至少具有1项规模3.0MWH及以上储能项目供货业绩。(应提供合同关键页复印件,至少包括合同首页、所供货物、规模、签字盖章页等内容,时间以合同签署日期为准)。
原公告如下:


发布时间:2025-11-04 人气: 来源: 关键词:
11月3日,中节能水务发展延安公司储能设备采购公告发布。
项目采购12台125kW/261kWh分布式储能一体柜,其中延安中节能水务有限公司8台,延安中节能污水处理有限公司4台,合计装机容量3132kWh,包括以上设备及配套设施的供货、安装(含基础及线缆铺设)、调试及技术服务等。
供应商自2022年1月1日(含)至今至少具有1项规模3.0MWH及以上储能项目供货业绩。(应提供合同关键页复印件,至少包括合同首页、所供货物、规模、签字盖章页等内容,时间以合同签署日期为准)。
原公告如下:


资讯来源:
免责声明: 本站内容转载自合作媒体、机构或其他网站的信息,转载此文仅出于传递更多信息的目的,但这并不意味着赞同其观点或证实其内容的真实性。本站所有信息仅供参考,不做交易和服务的根据。本站内容如有侵权或其它问题请及时告之,本网将及时修改或删除。凡以任何方式登录本网站或直接、间接使用本网站资料者,视为自愿接受本网站声明的约束。